HOME   LIST
‹–   –›

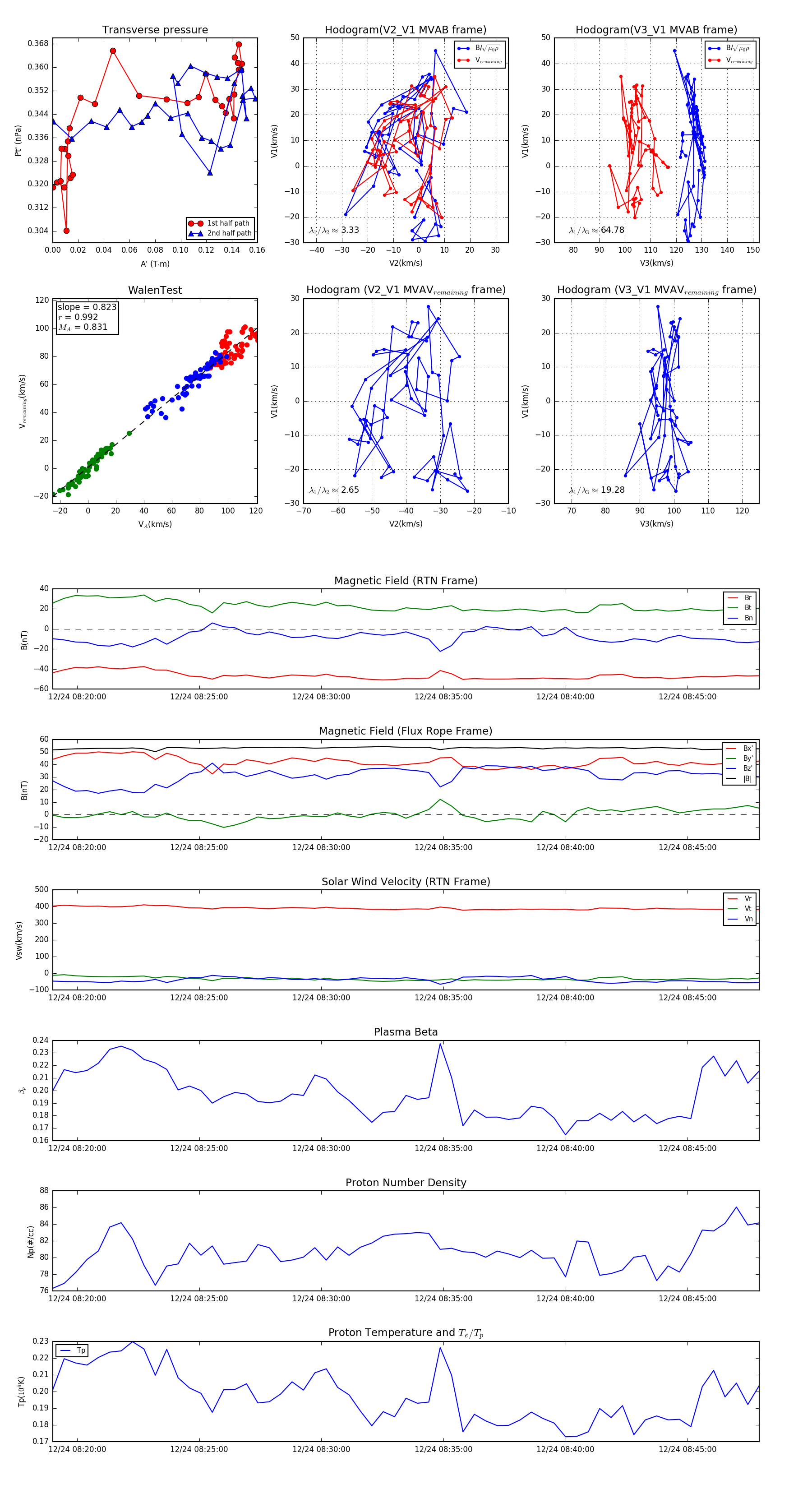
Flux Rope in 2023

Flux Rope Event 2023-12-24 08:19:00 ~ 2023-12-24 08:47:56 (1737 seconds)


plot