HOME   LIST
‹–   –›

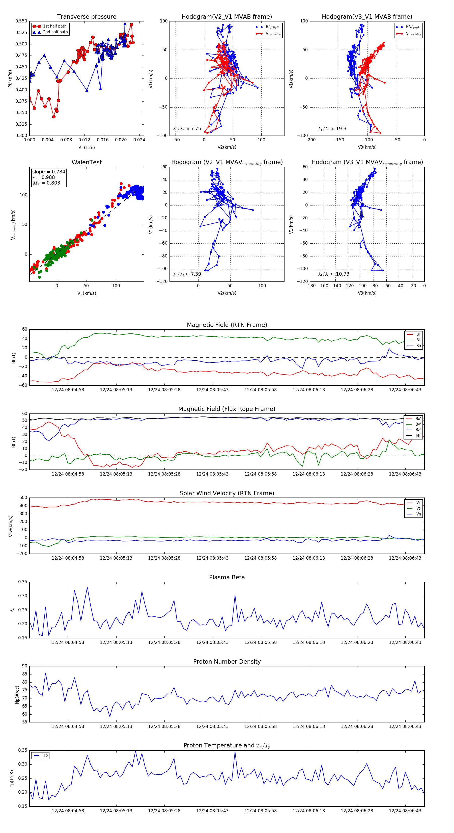
Flux Rope in 2023

Flux Rope Event 2023-12-24 08:04:46 ~ 2023-12-24 08:06:49 (124 seconds)


plot