HOME   LIST
‹–   –›

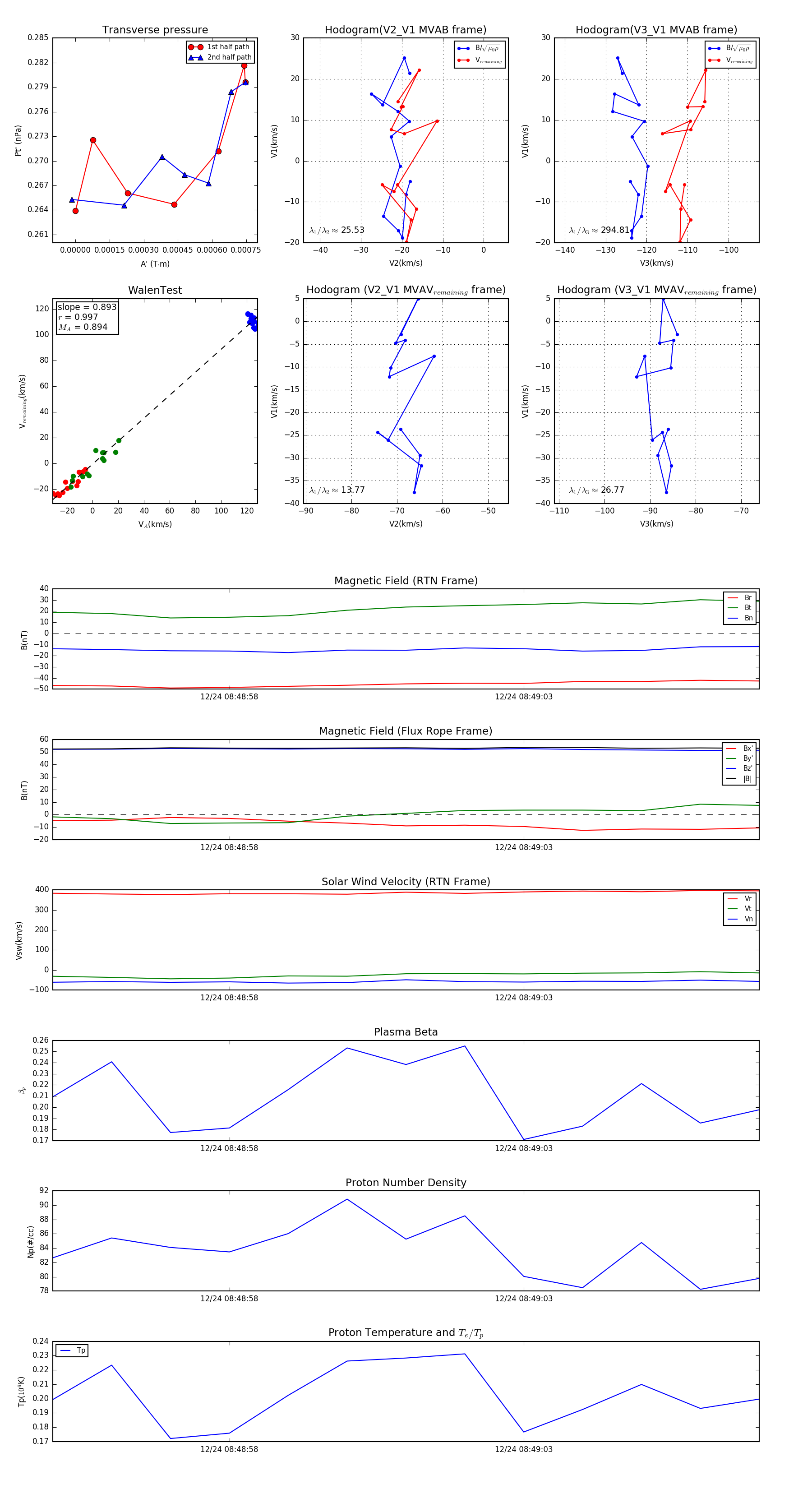
Flux Rope in 2023

Flux Rope Event 2023-12-24 08:48:55 ~ 2023-12-24 08:49:07 (13 seconds)


plot