HOME   LIST
‹–   –›

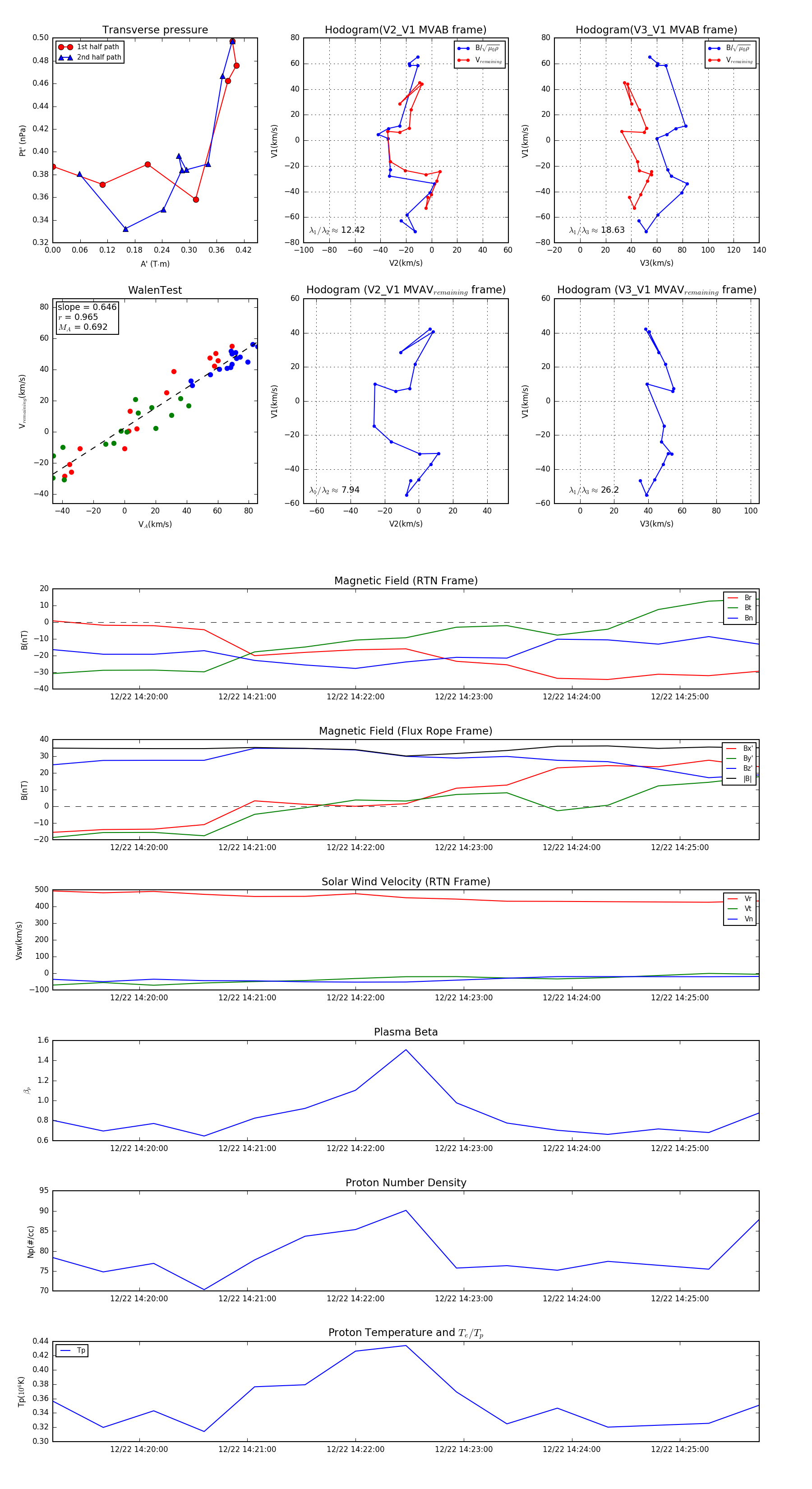
Flux Rope in 2023

Flux Rope Event 2023-12-22 14:19:12 ~ 2023-12-22 14:25:44 (393 seconds)


plot