HOME   LIST
‹–   –›

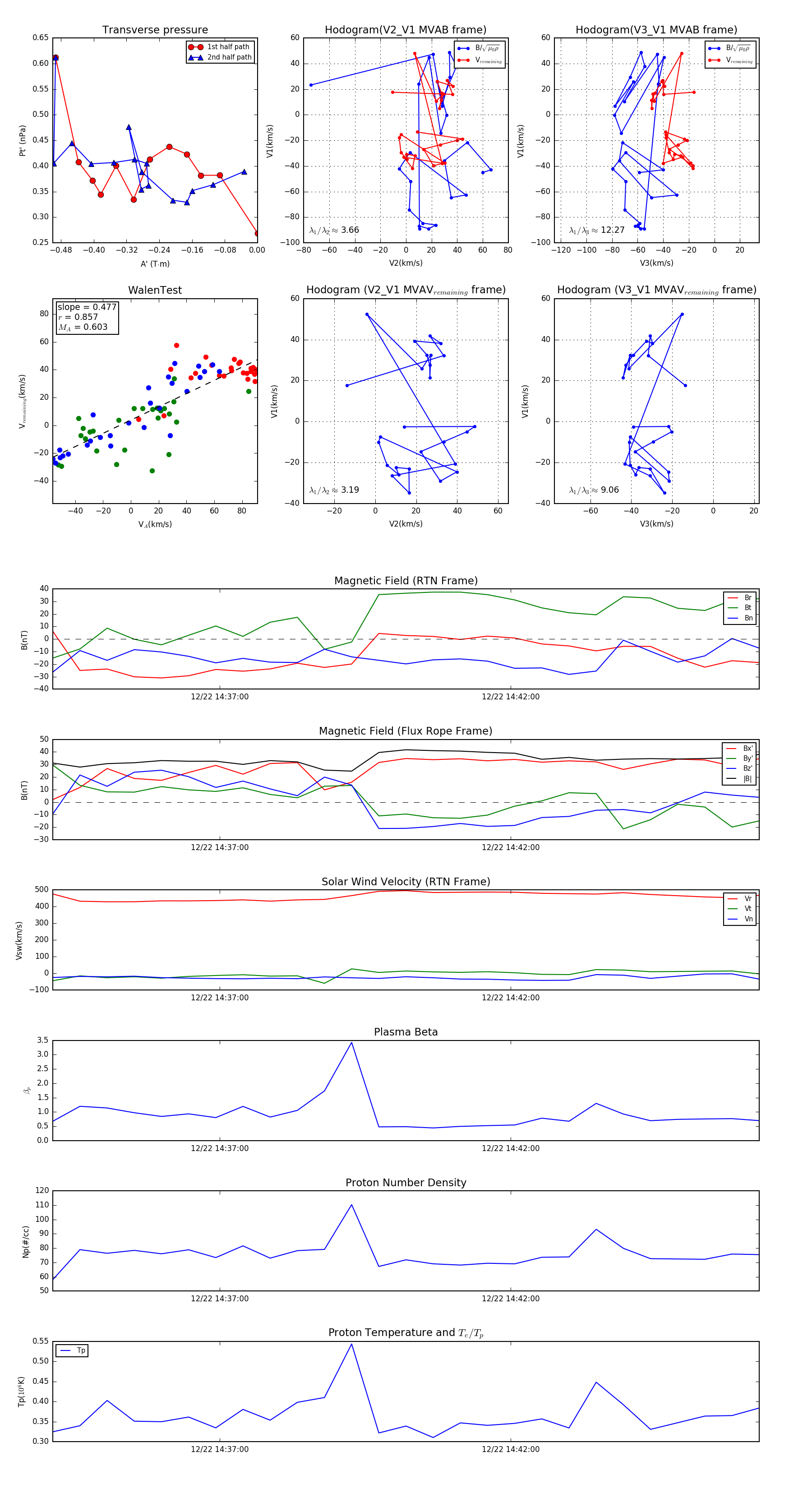
Flux Rope in 2023

Flux Rope Event 2023-12-22 14:34:08 ~ 2023-12-22 14:46:16 (729 seconds)


plot