HOME   LIST
‹–   –›

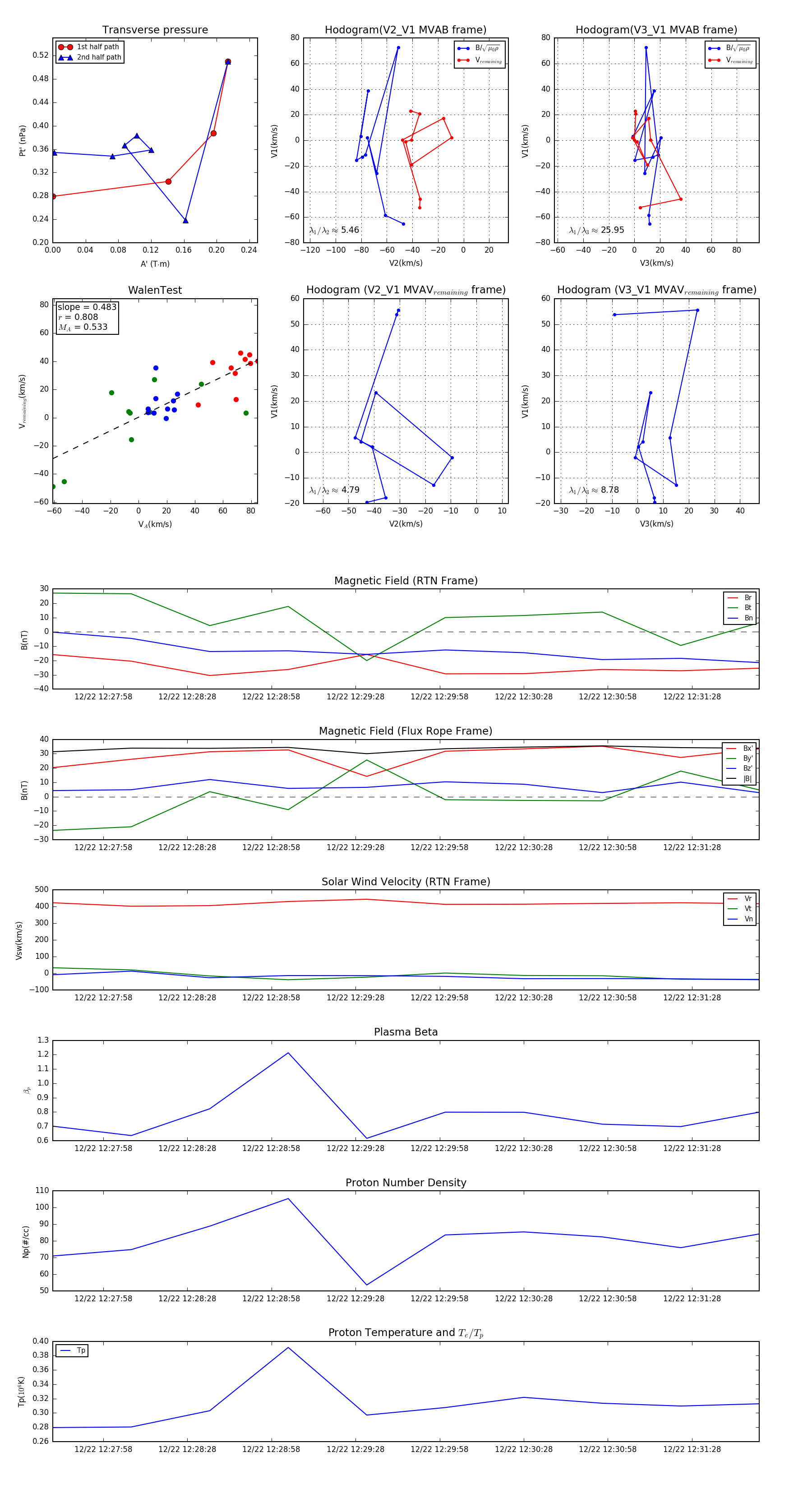
Flux Rope in 2023

Flux Rope Event 2023-12-22 12:27:40 ~ 2023-12-22 12:31:52 (253 seconds)


plot