HOME   LIST
‹–   –›

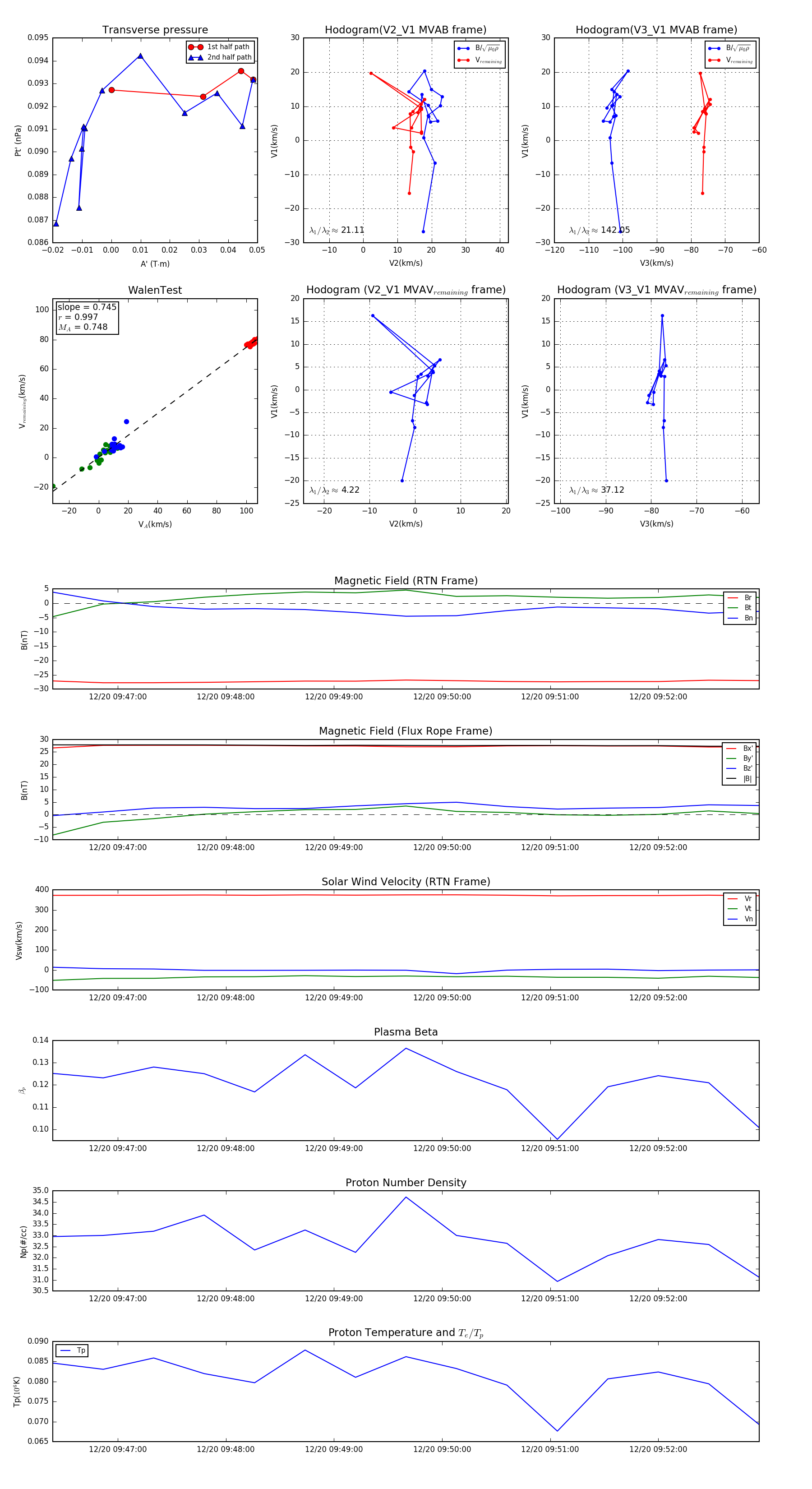
Flux Rope in 2023

Flux Rope Event 2023-12-20 09:46:24 ~ 2023-12-20 09:52:56 (393 seconds)


plot