HOME   LIST
‹–   –›

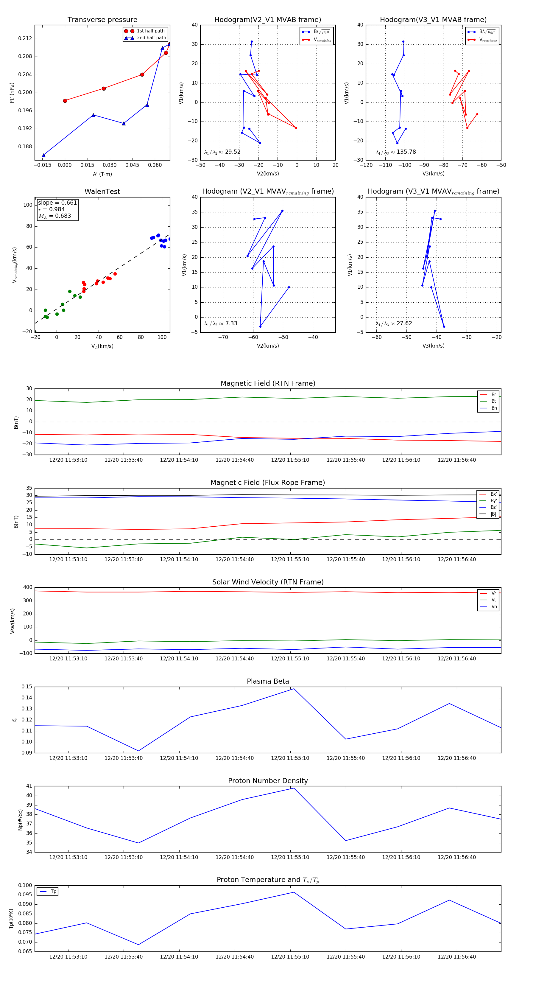
Flux Rope in 2023

Flux Rope Event 2023-12-20 11:52:52 ~ 2023-12-20 11:57:04 (253 seconds)


plot