HOME   LIST
‹–   –›

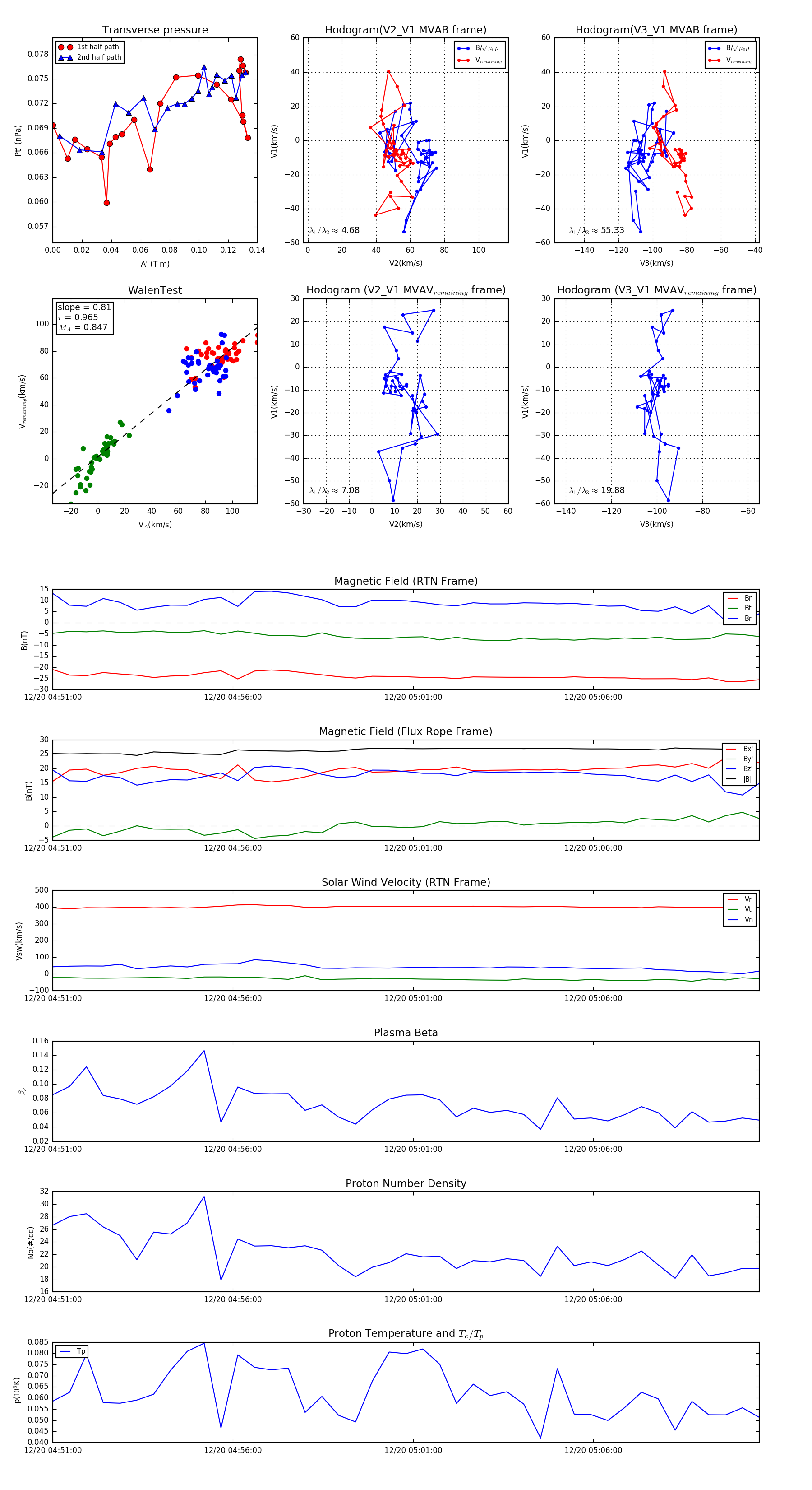
Flux Rope in 2023

Flux Rope Event 2023-12-20 04:51:00 ~ 2023-12-20 05:10:36 (1177 seconds)


plot