HOME   LIST
‹–   –›

Flux Rope in 2023

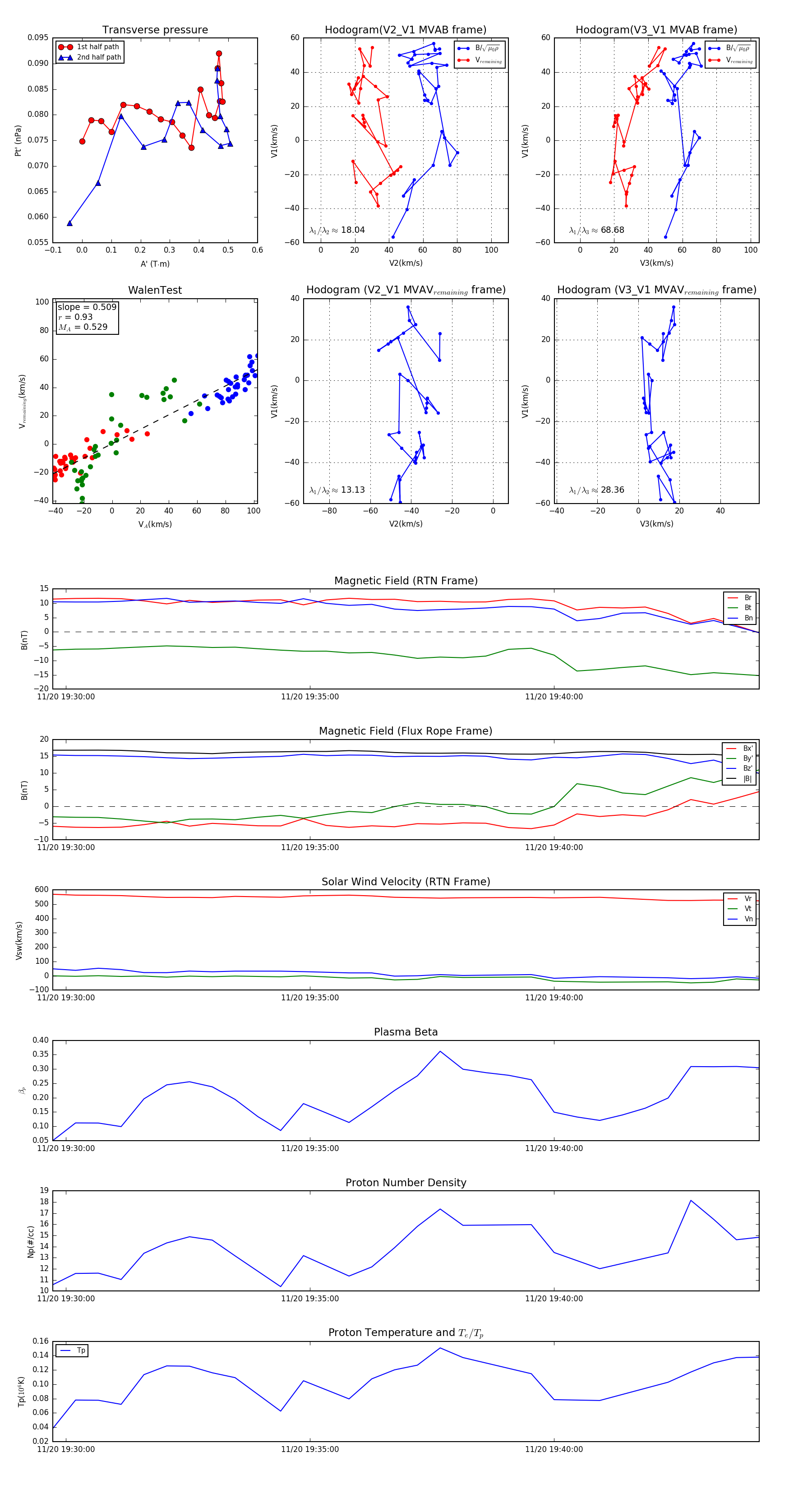
Flux Rope Event 2023-11-20 19:29:44 ~ 2023-11-20 19:44:12 (869 seconds)


plot