HOME   LIST
‹–   –›

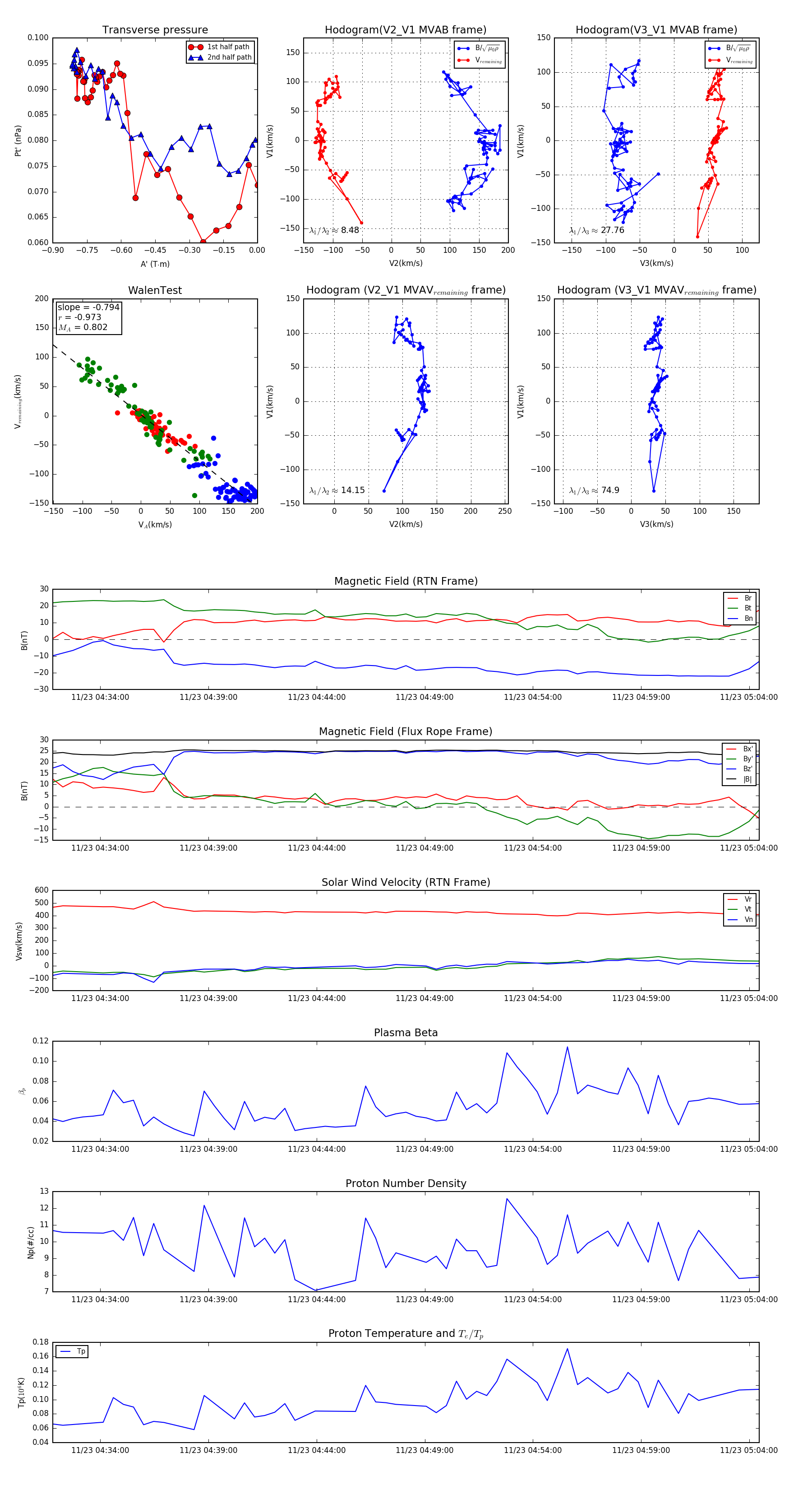
Flux Rope in 2023

Flux Rope Event 2023-11-23 04:31:48 ~ 2023-11-23 05:04:28 (1961 seconds)


plot