HOME   LIST
‹–   –›

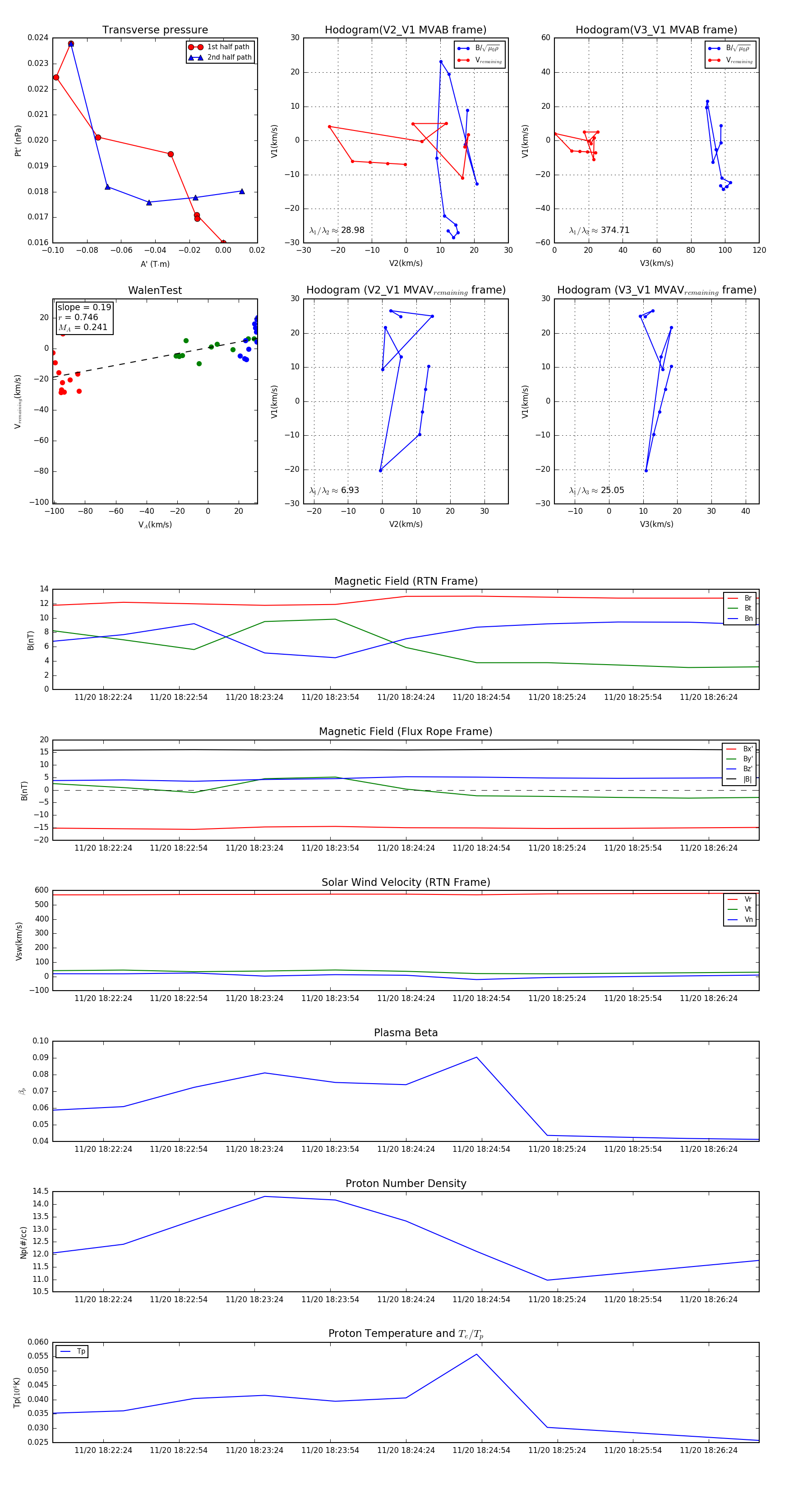
Flux Rope in 2023

Flux Rope Event 2023-11-20 18:22:04 ~ 2023-11-20 18:26:44 (281 seconds)


plot