HOME   LIST
‹–   –›

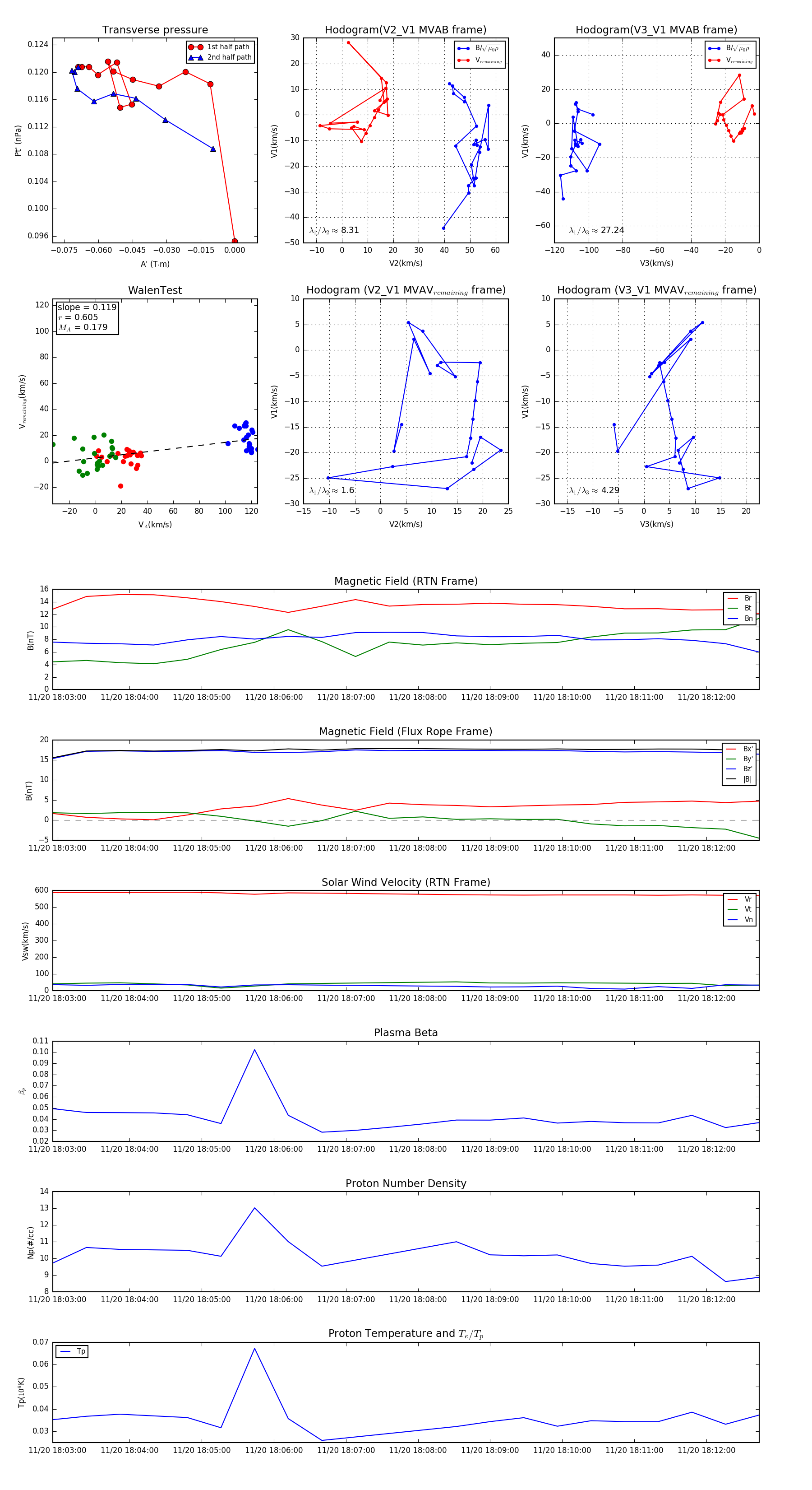
Flux Rope in 2023

Flux Rope Event 2023-11-20 18:02:56 ~ 2023-11-20 18:12:44 (589 seconds)


plot