HOME   LIST
‹–   –›

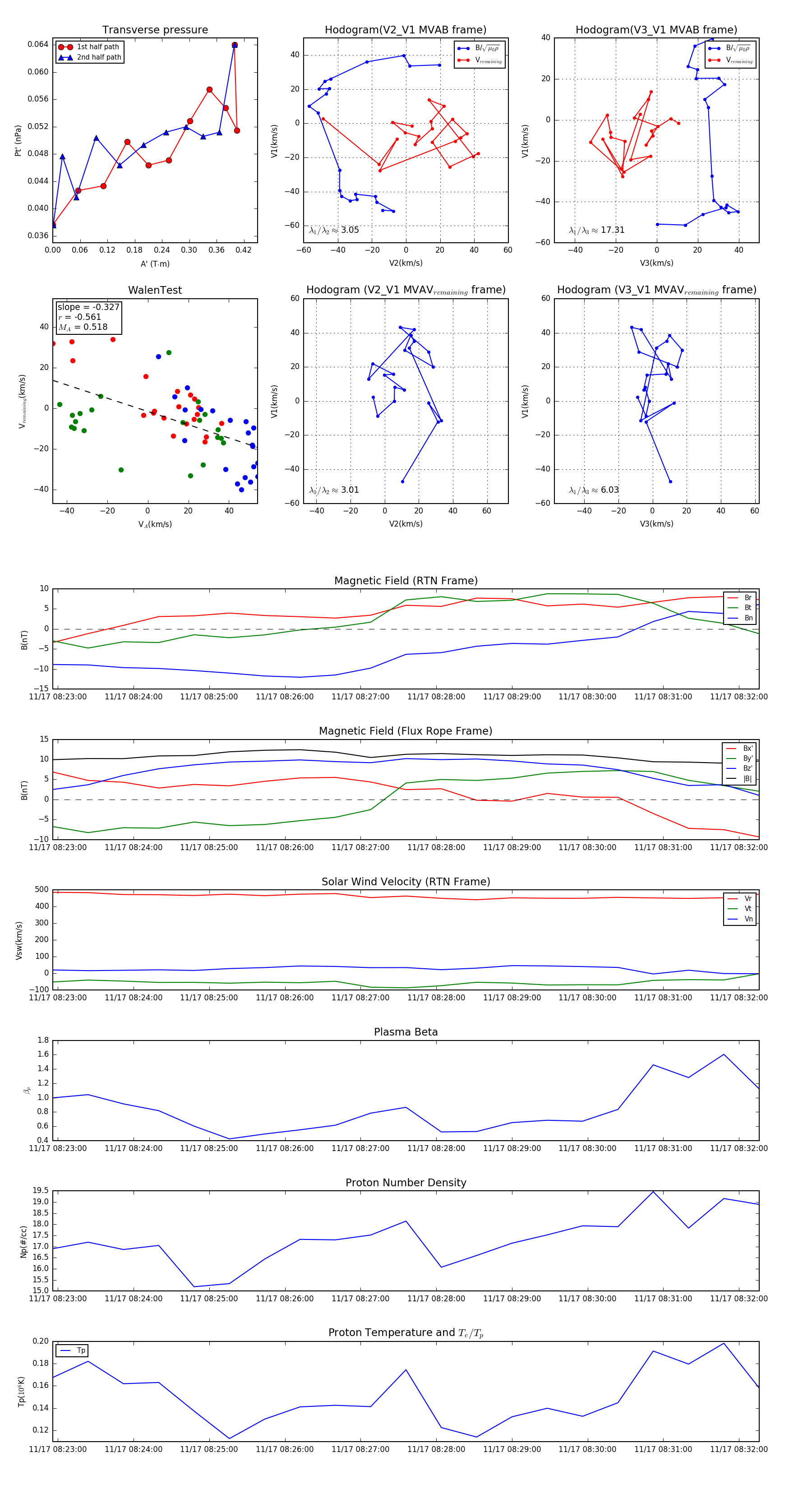
Flux Rope in 2023

Flux Rope Event 2023-11-17 08:22:56 ~ 2023-11-17 08:32:16 (561 seconds)


plot