HOME   LIST
‹–   –›

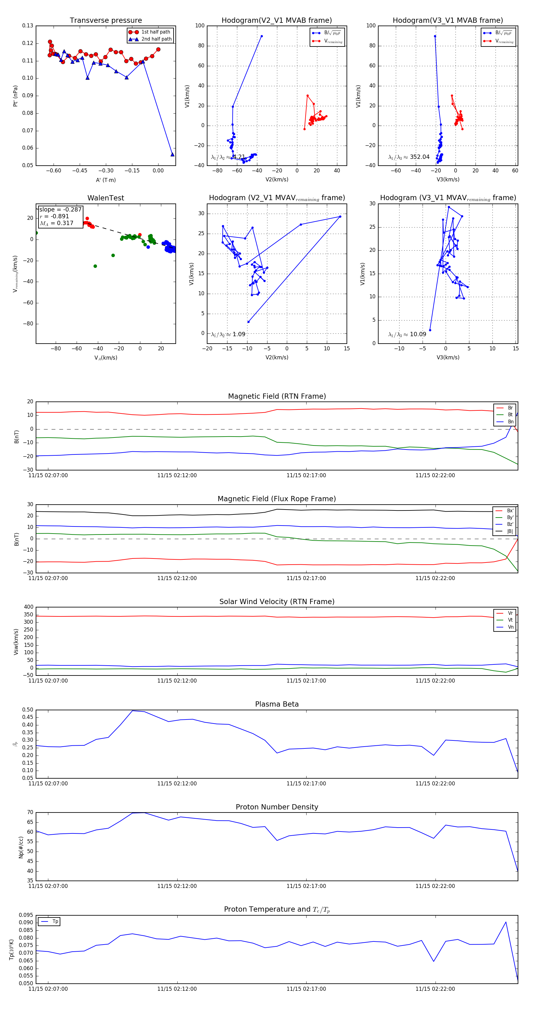
Flux Rope in 2023

Flux Rope Event 2023-11-15 02:06:32 ~ 2023-11-15 02:25:12 (1121 seconds)


plot