HOME   LIST
‹–   –›

Flux Rope in 2023

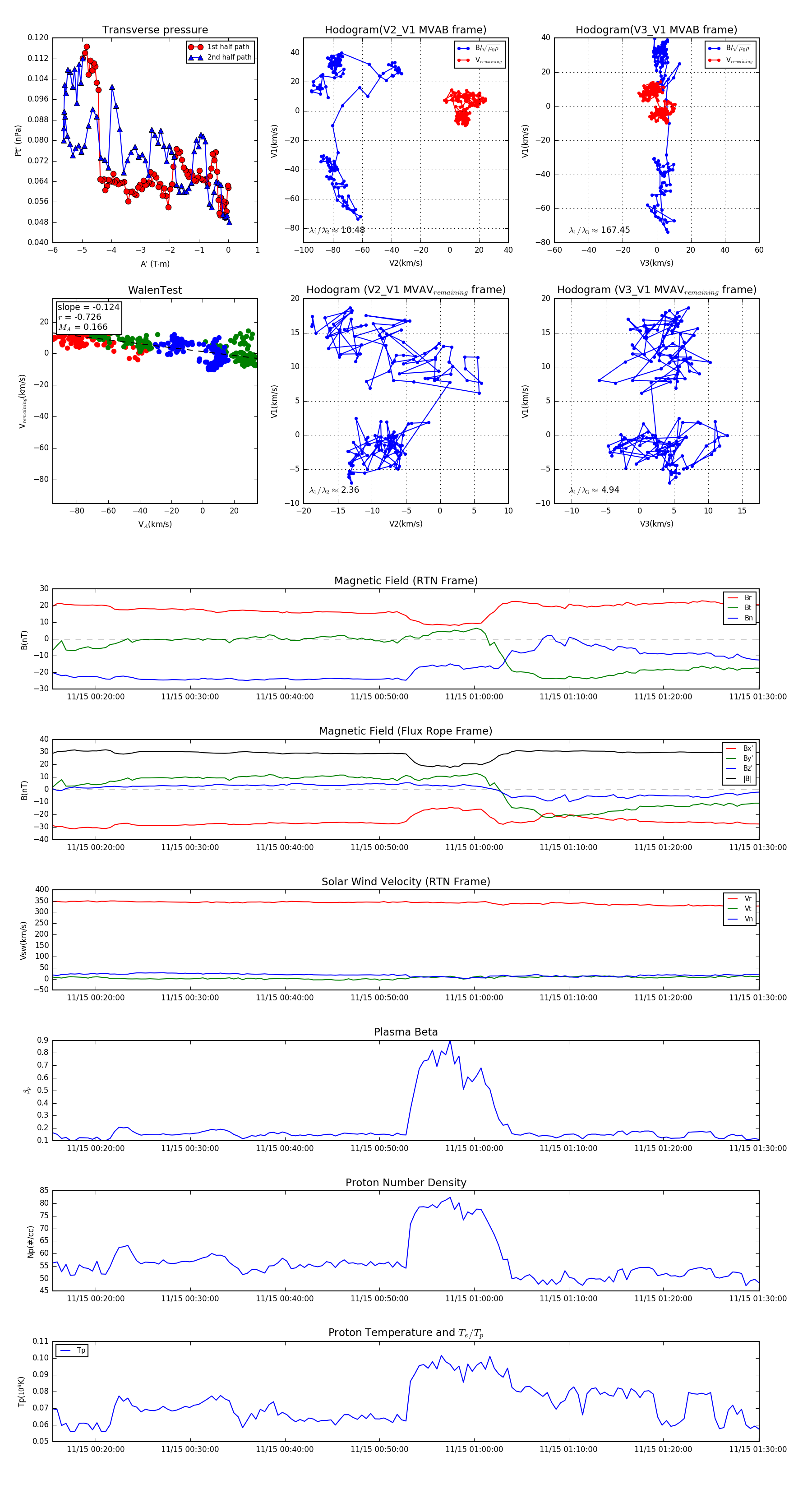
Flux Rope Event 2023-11-15 00:15:28 ~ 2023-11-15 01:30:08 (4481 seconds)


plot