HOME   LIST
‹–   –›

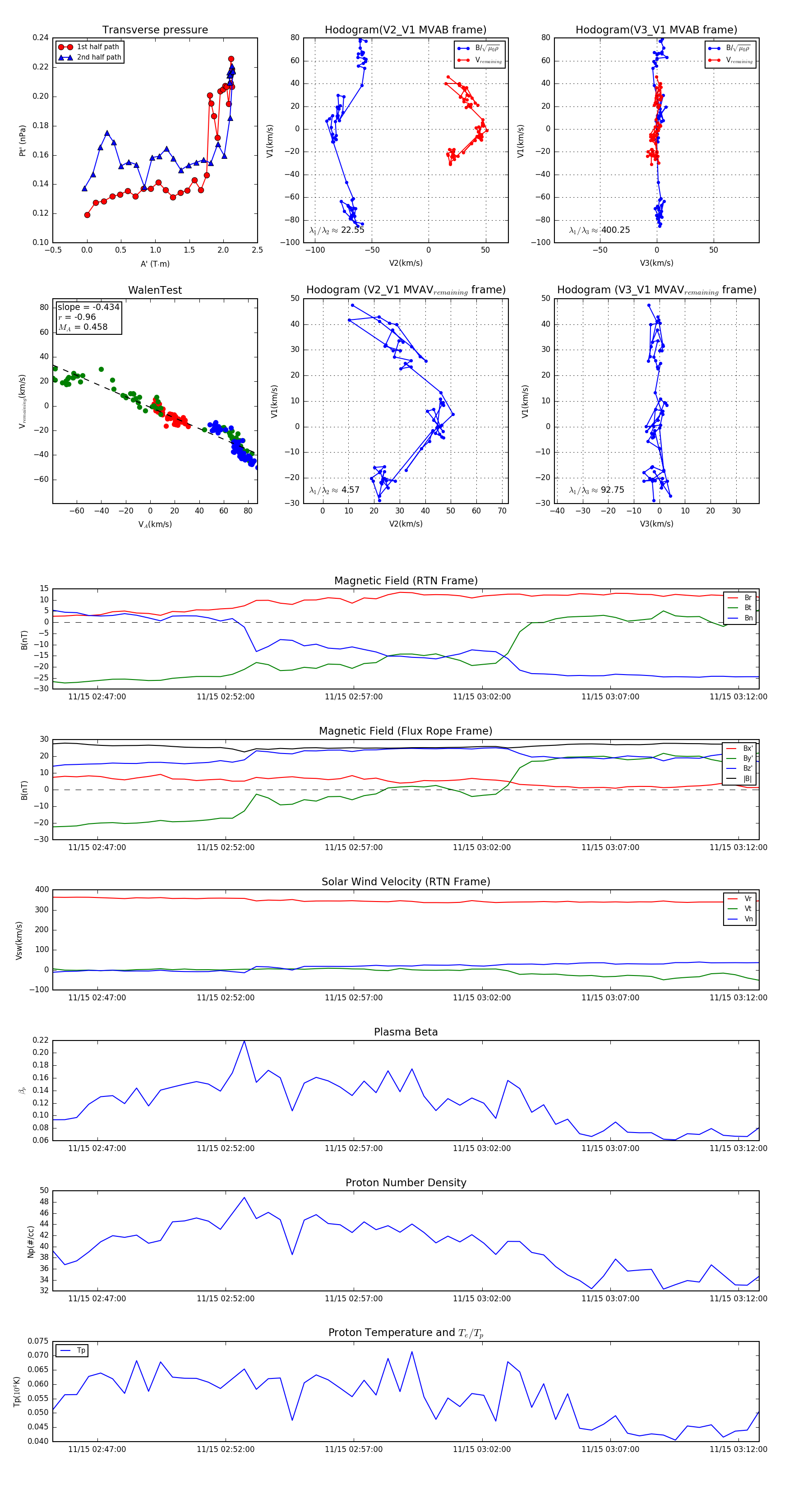
Flux Rope in 2023

Flux Rope Event 2023-11-15 02:45:16 ~ 2023-11-15 03:12:48 (1653 seconds)


plot