HOME   LIST
‹–   –›

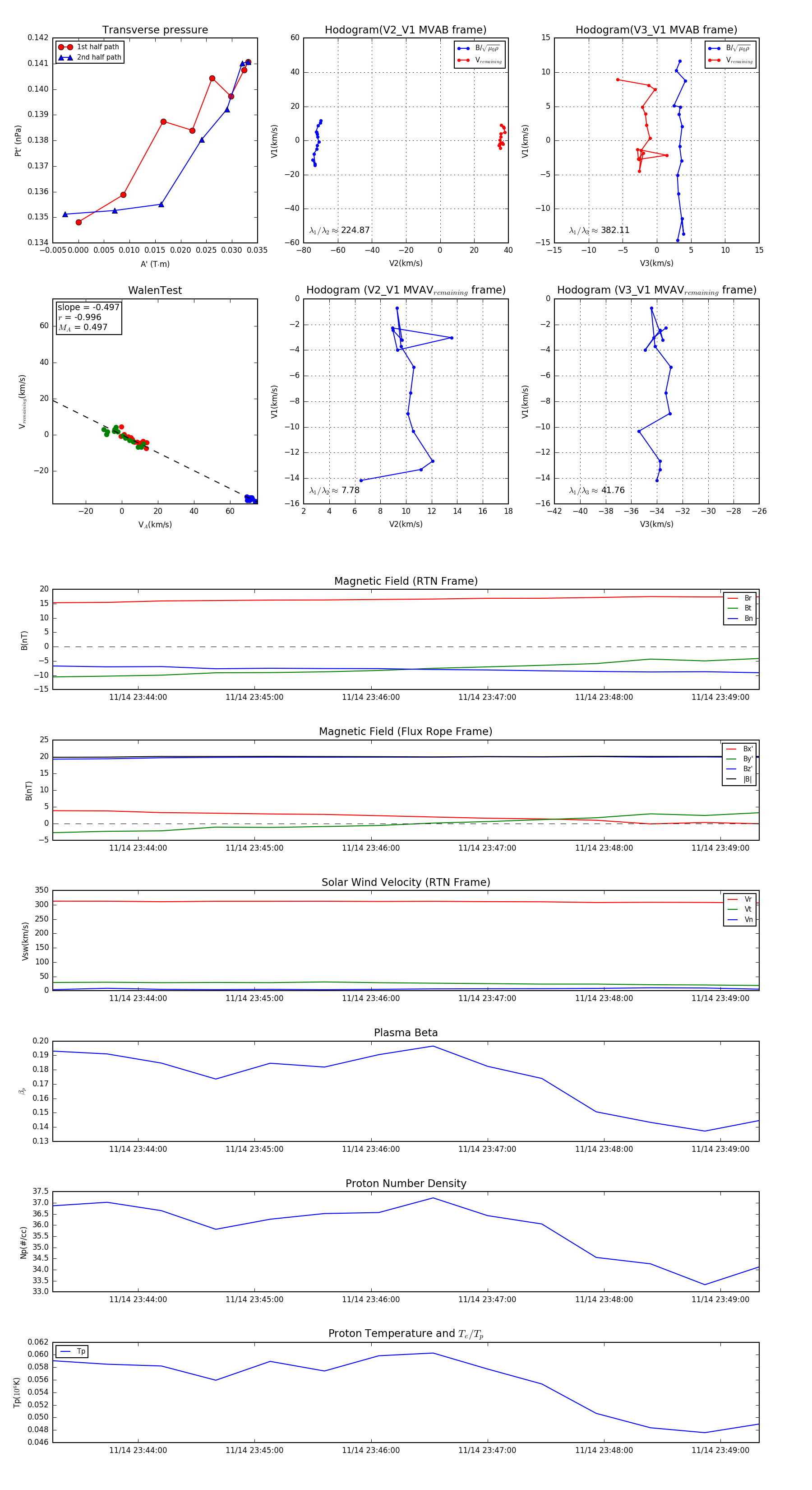
Flux Rope in 2023

Flux Rope Event 2023-11-14 23:43:16 ~ 2023-11-14 23:49:20 (365 seconds)


plot