HOME   LIST
‹–   –›

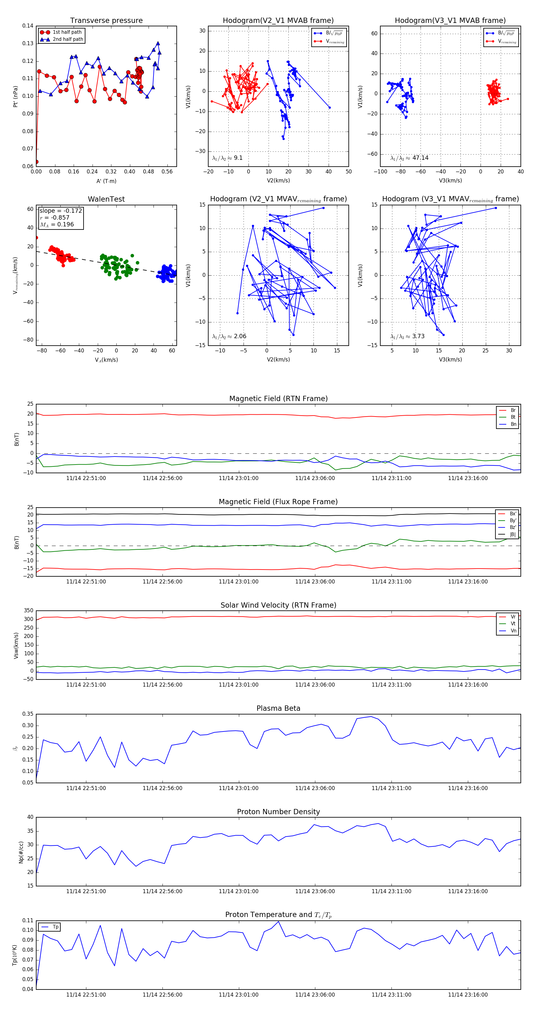
Flux Rope in 2023

Flux Rope Event 2023-11-14 22:47:44 ~ 2023-11-14 23:19:28 (1905 seconds)


plot