HOME   LIST
‹–   –›

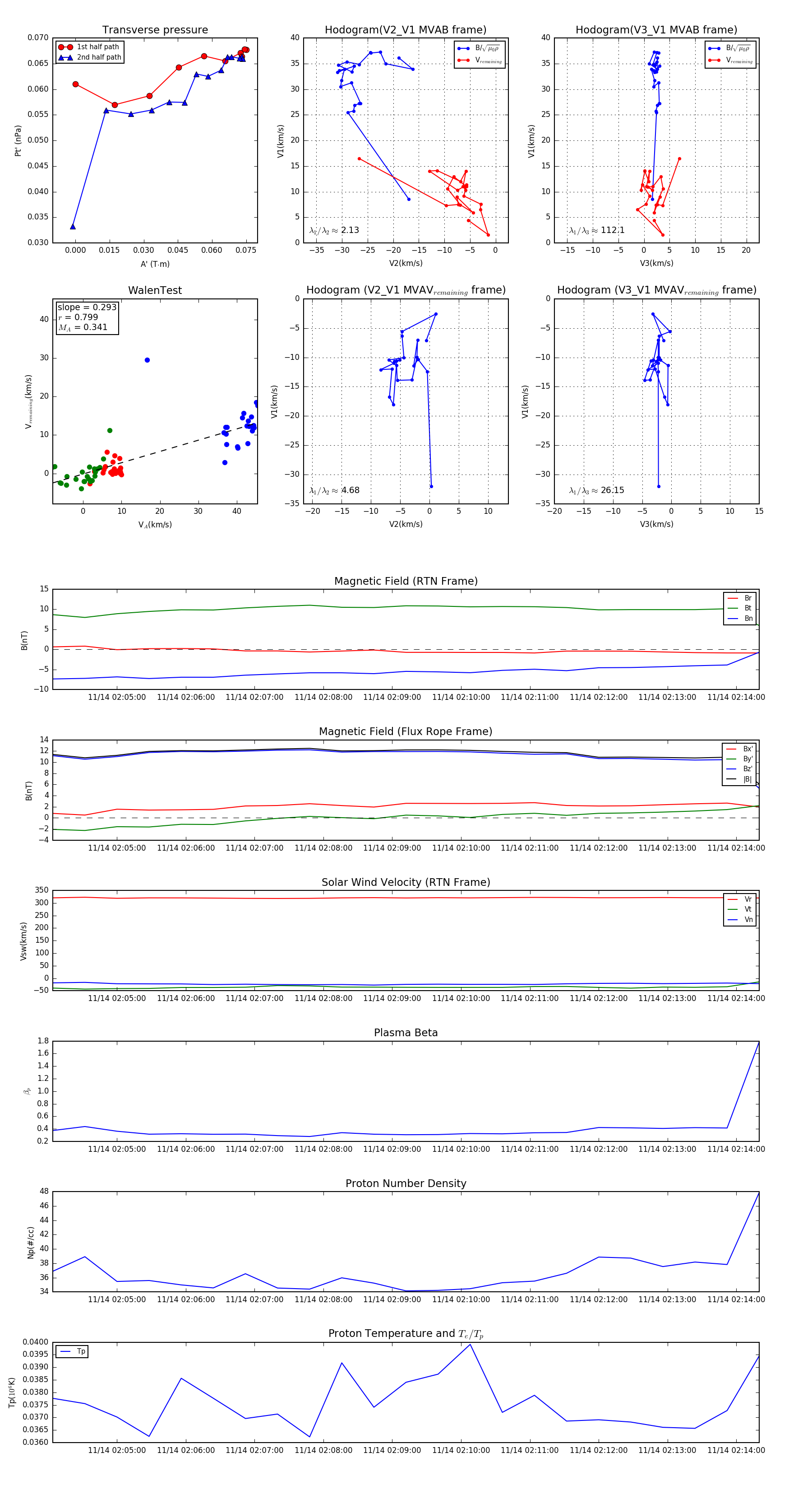
Flux Rope in 2023

Flux Rope Event 2023-11-14 02:04:04 ~ 2023-11-14 02:14:20 (617 seconds)


plot