HOME   LIST
‹–   –›

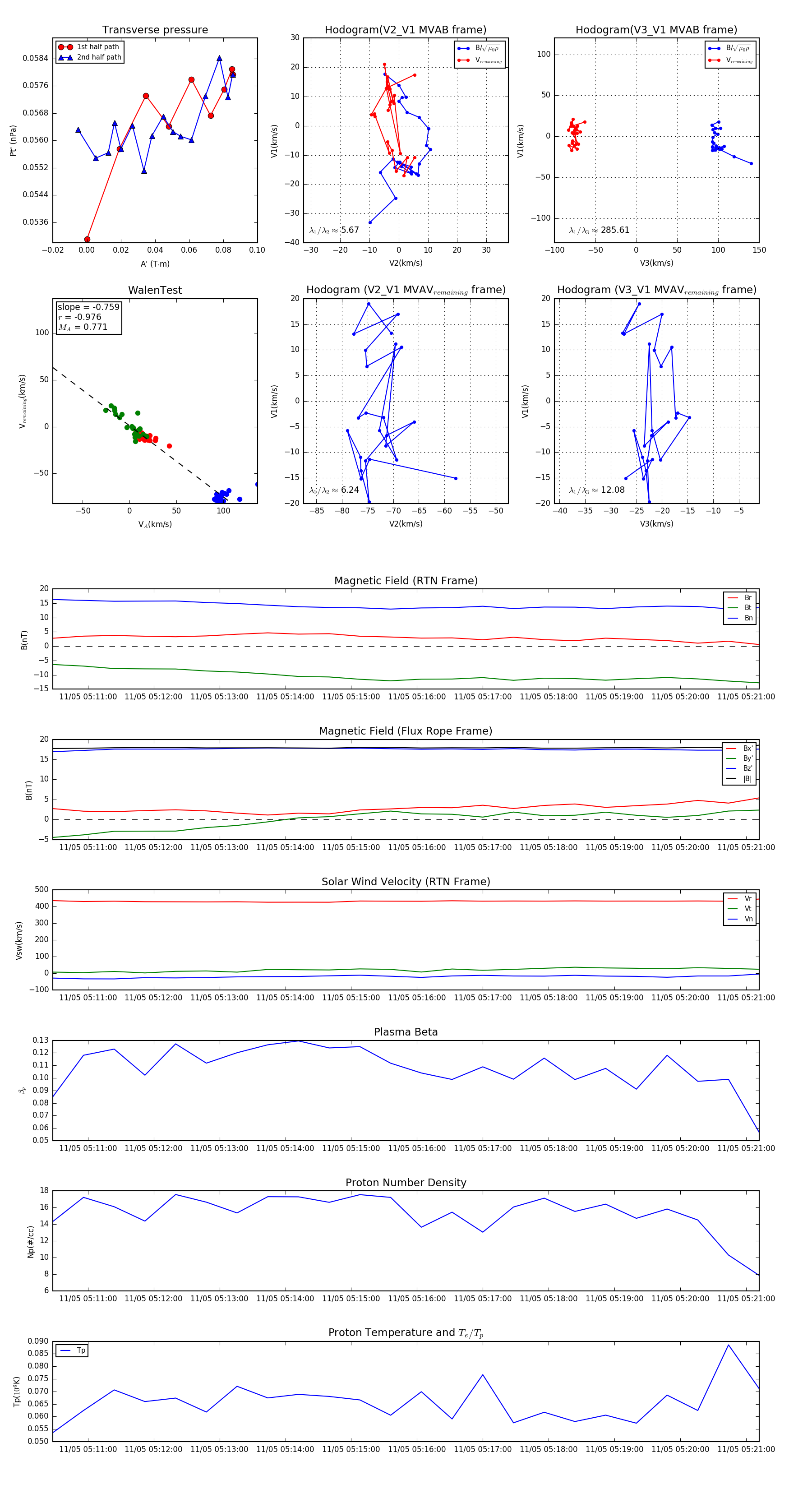
Flux Rope in 2023

Flux Rope Event 2023-11-05 05:10:28 ~ 2023-11-05 05:21:12 (645 seconds)


plot