HOME   LIST
‹–   –›

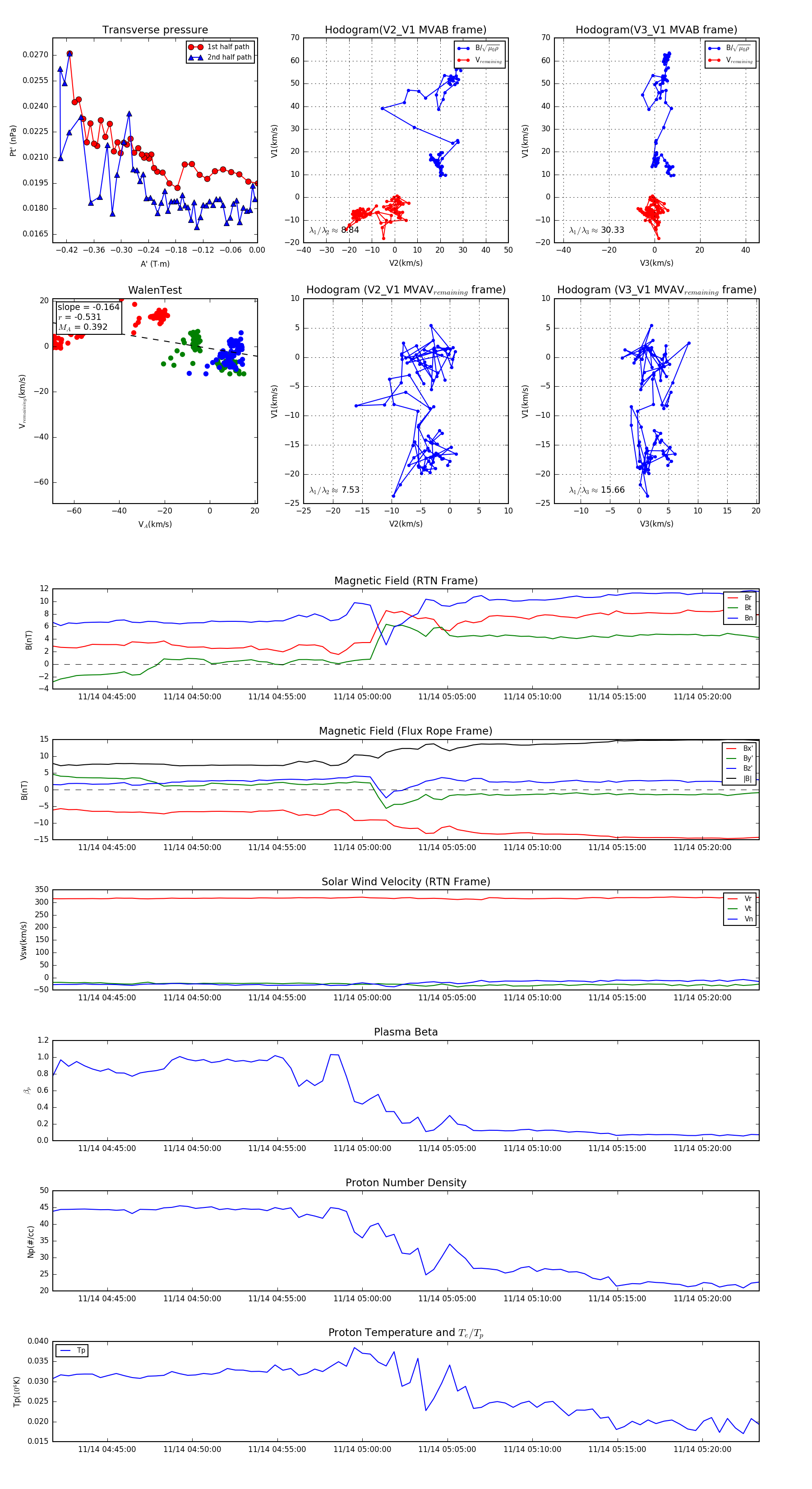
Flux Rope in 2023

Flux Rope Event 2023-11-14 04:41:48 ~ 2023-11-14 05:23:20 (2493 seconds)


plot