HOME   LIST
‹–   –›

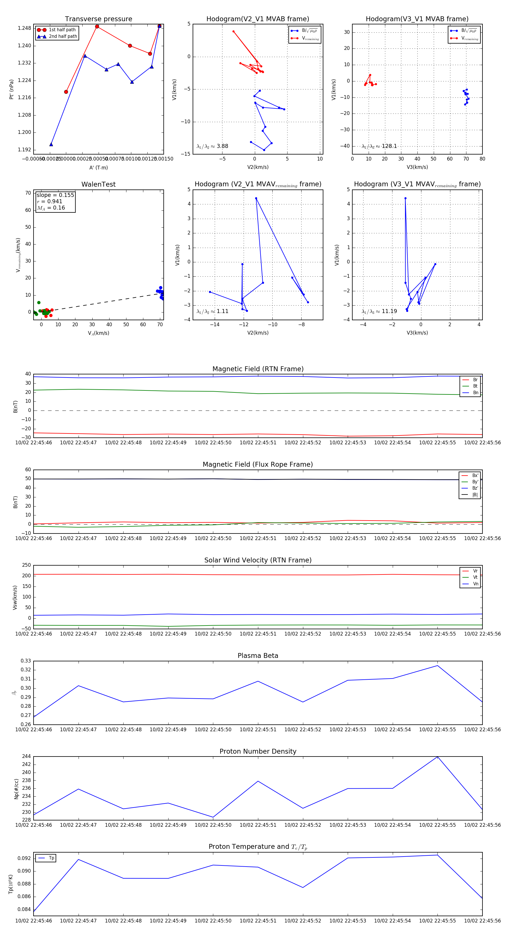
Flux Rope in 2023

Flux Rope Event 2023-10-02 22:45:46 ~ 2023-10-02 22:45:56 (11 seconds)


plot