HOME   LIST
‹–   –›

Flux Rope in 2023

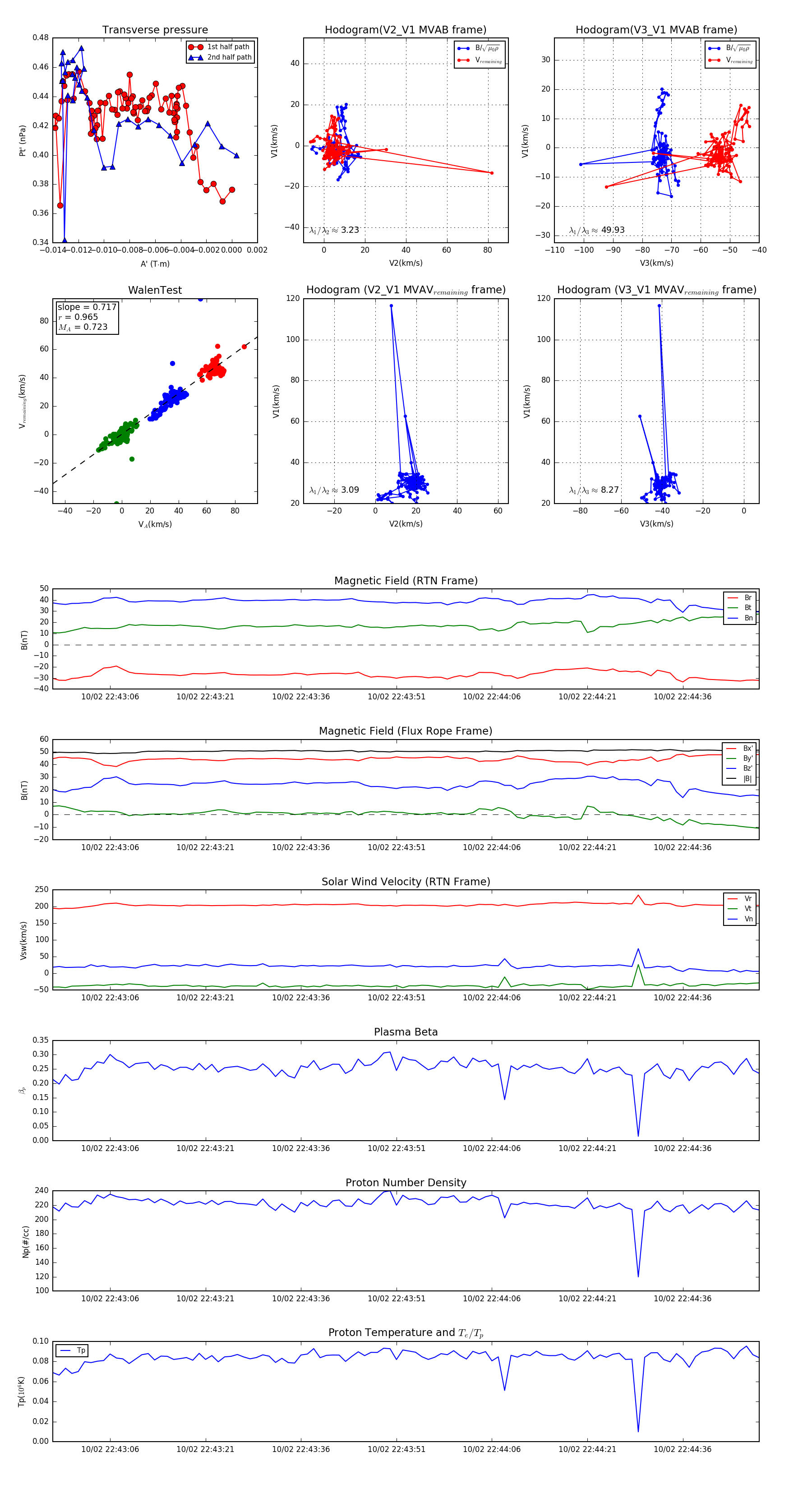
Flux Rope Event 2023-10-02 22:42:57 ~ 2023-10-02 22:44:48 (112 seconds)


plot