HOME   LIST
‹–   –›

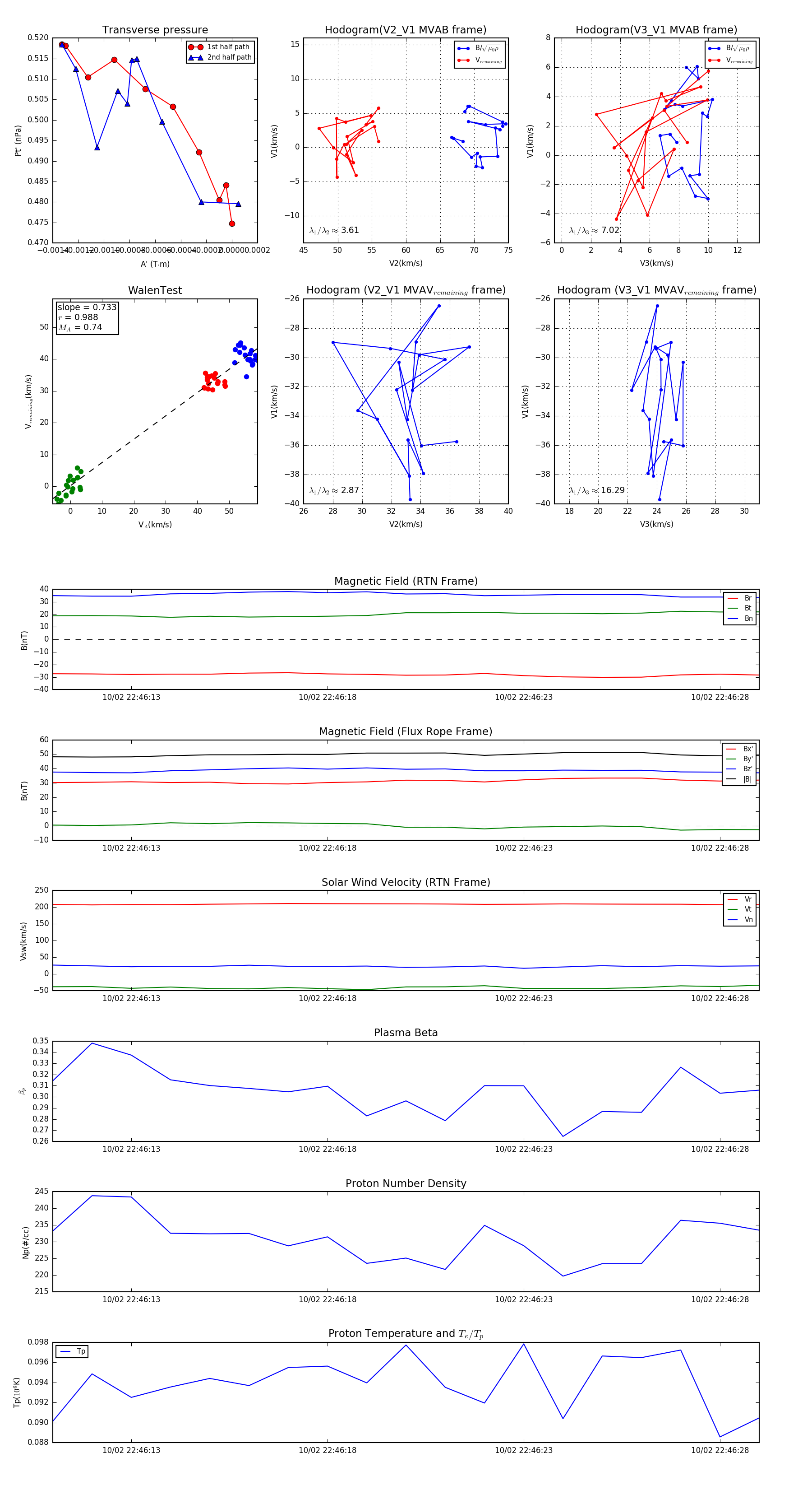
Flux Rope in 2023

Flux Rope Event 2023-10-02 22:46:11 ~ 2023-10-02 22:46:29 (19 seconds)


plot