HOME   LIST
‹–   –›

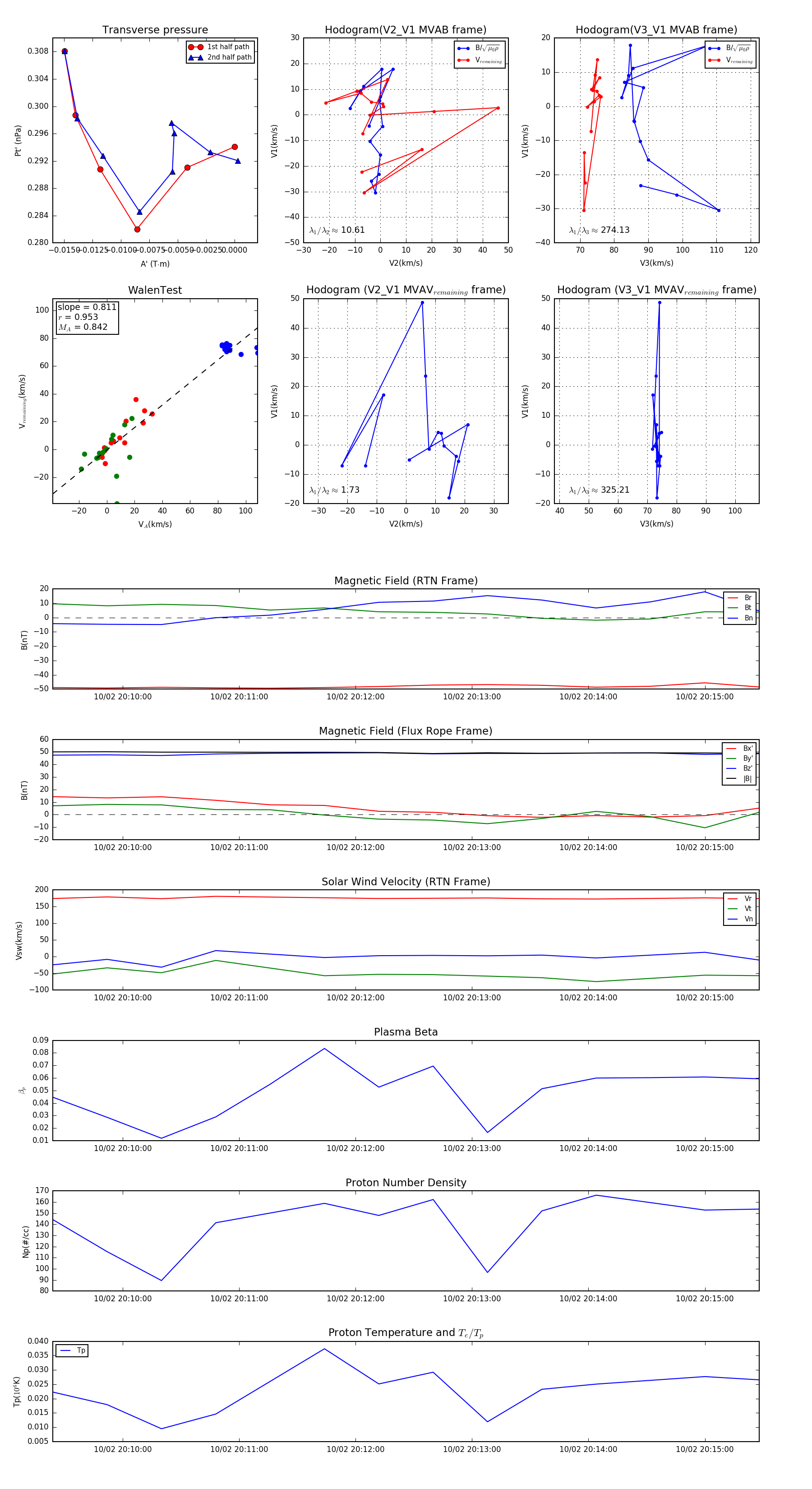
Flux Rope in 2023

Flux Rope Event 2023-10-02 20:09:24 ~ 2023-10-02 20:15:28 (365 seconds)


plot