HOME   LIST
‹–   –›

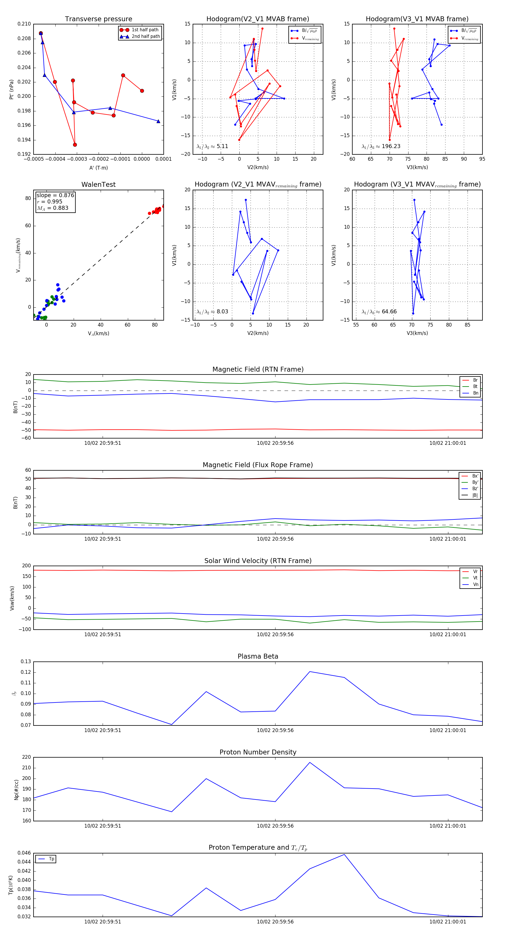
Flux Rope in 2023

Flux Rope Event 2023-10-02 20:59:49 ~ 2023-10-02 21:00:02 (14 seconds)


plot