HOME   LIST
‹–   –›

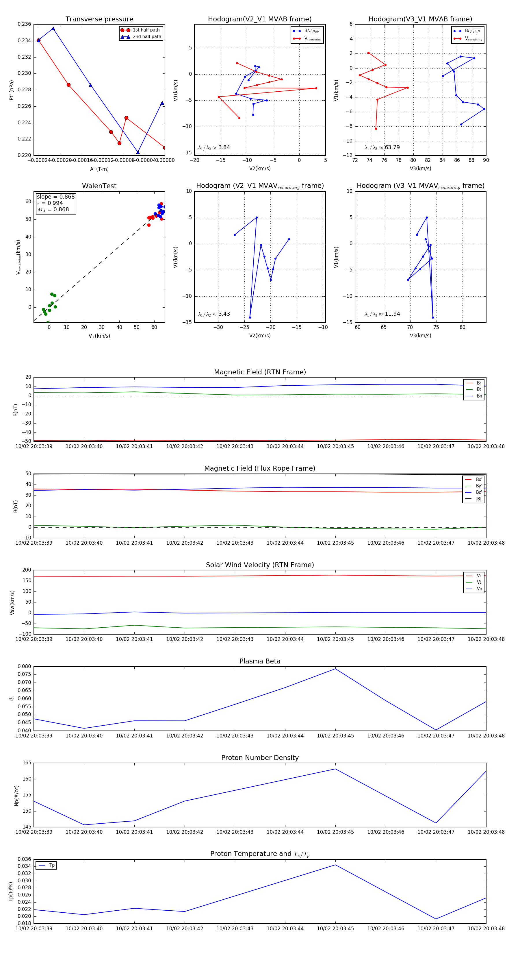
Flux Rope in 2023

Flux Rope Event 2023-10-02 20:03:39 ~ 2023-10-02 20:03:48 (10 seconds)


plot