HOME   LIST
‹–   –›

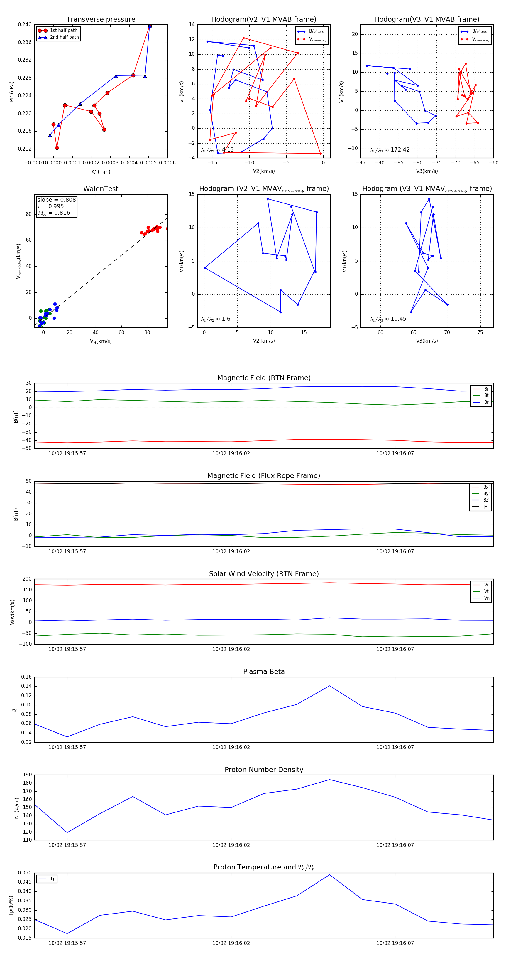
Flux Rope in 2023

Flux Rope Event 2023-10-02 19:15:56 ~ 2023-10-02 19:16:10 (15 seconds)


plot