HOME   LIST
‹–   –›

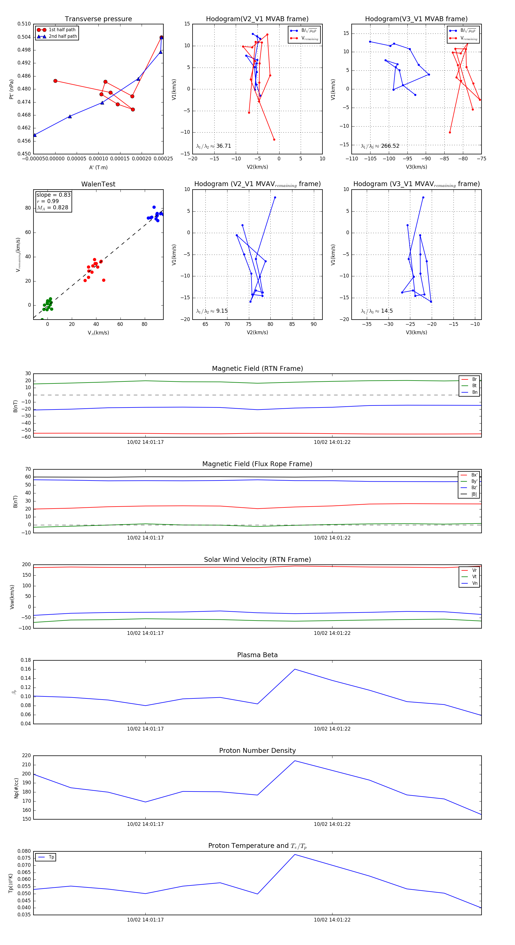
Flux Rope in 2023

Flux Rope Event 2023-10-02 14:01:14 ~ 2023-10-02 14:01:26 (13 seconds)


plot