HOME   LIST
‹–   –›

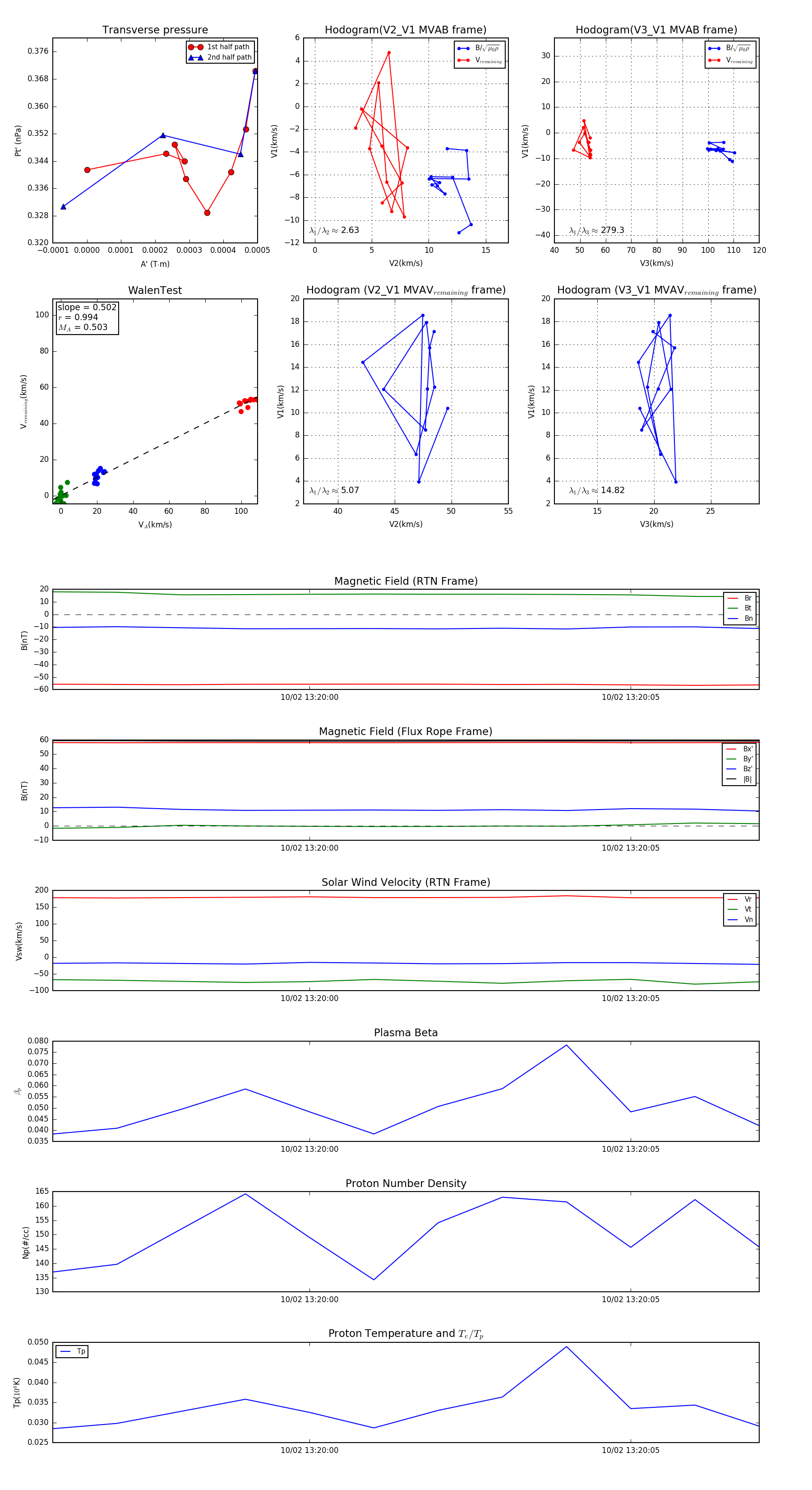
Flux Rope in 2023

Flux Rope Event 2023-10-02 13:19:56 ~ 2023-10-02 13:20:07 (12 seconds)


plot