HOME   LIST
‹–   –›

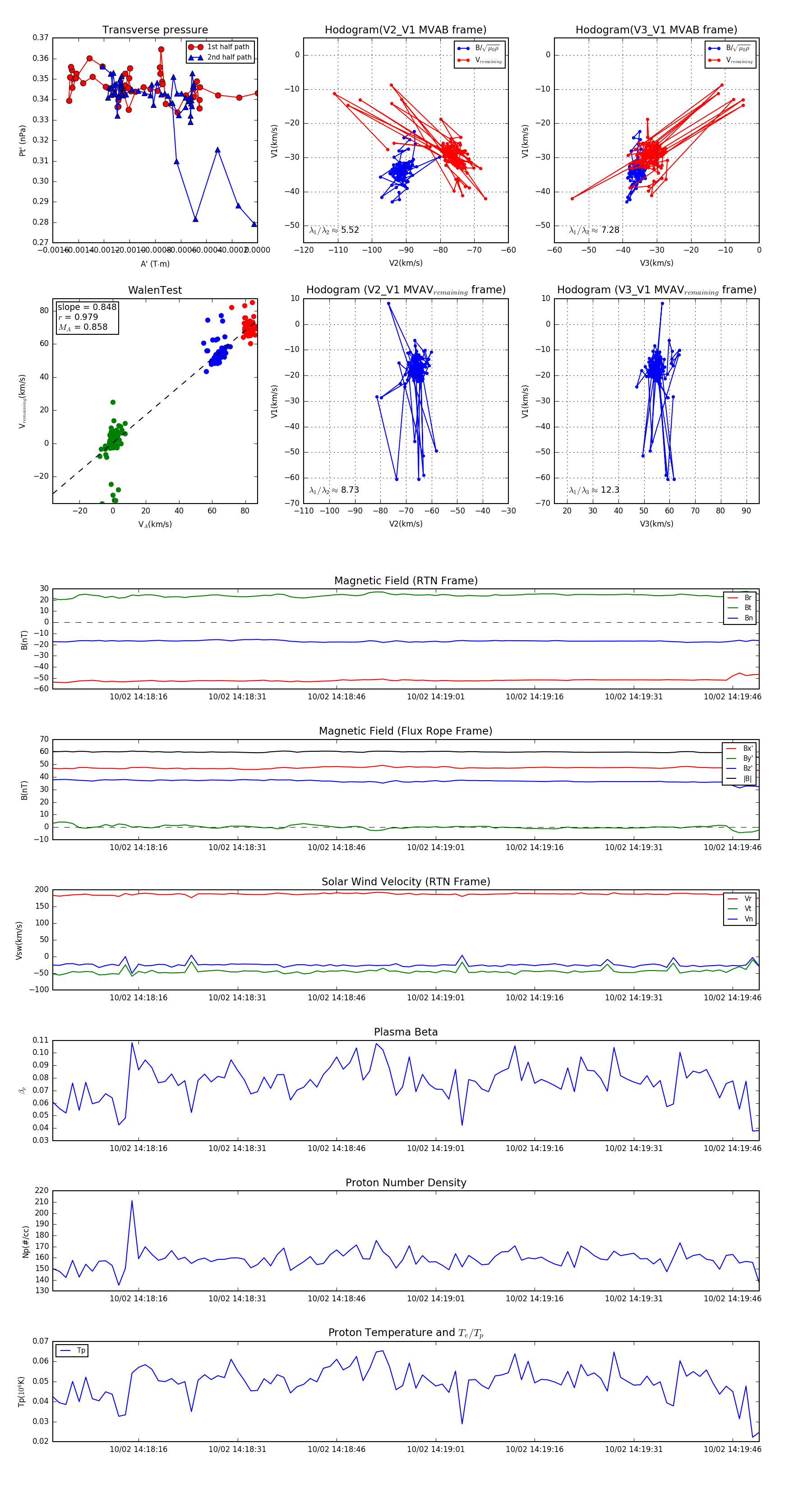
Flux Rope in 2023

Flux Rope Event 2023-10-02 14:18:03 ~ 2023-10-02 14:19:50 (108 seconds)


plot