HOME   LIST
‹–   –›

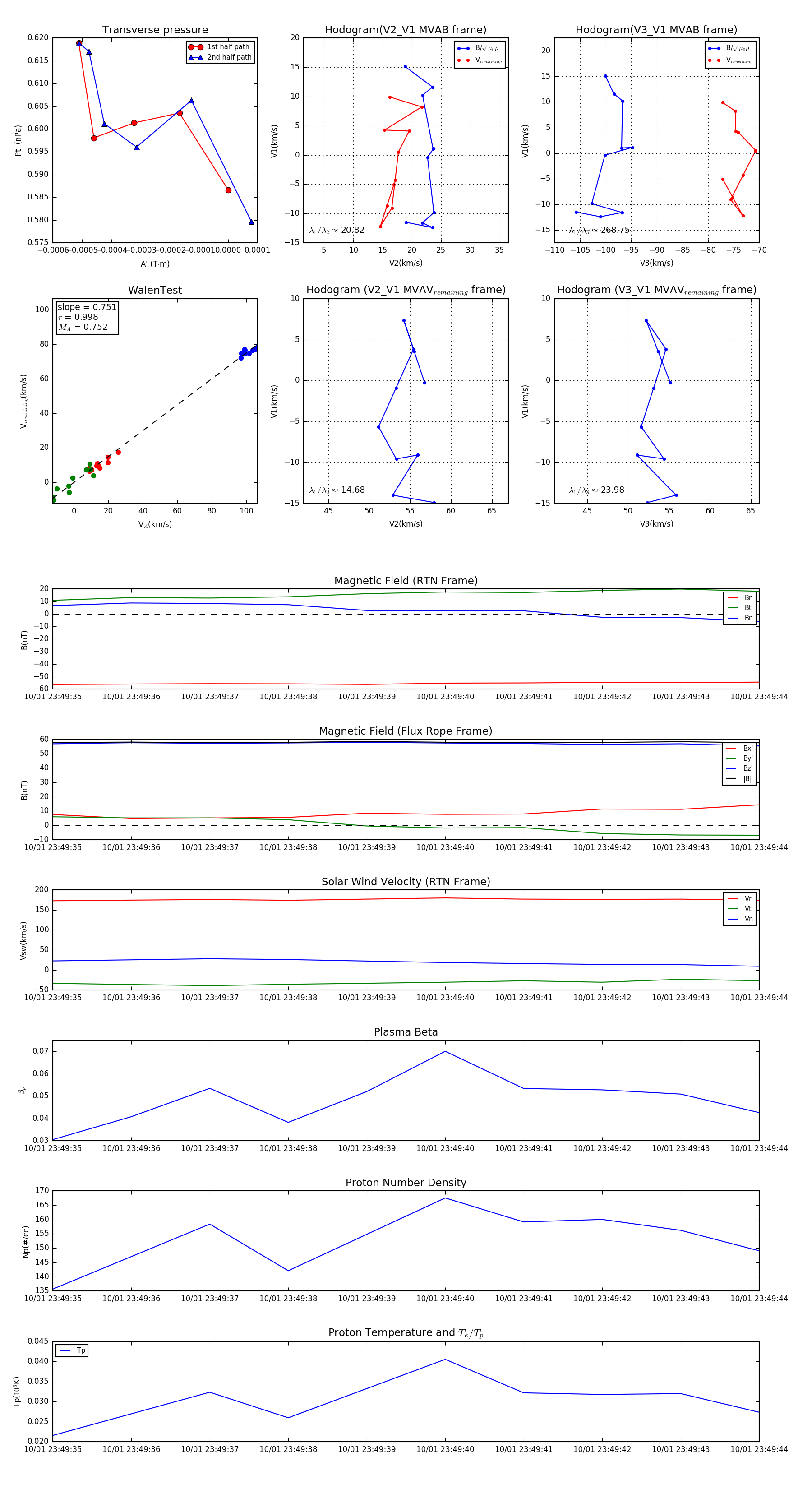
Flux Rope in 2023

Flux Rope Event 2023-10-01 23:49:35 ~ 2023-10-01 23:49:44 (10 seconds)


plot