HOME   LIST
‹–   –›

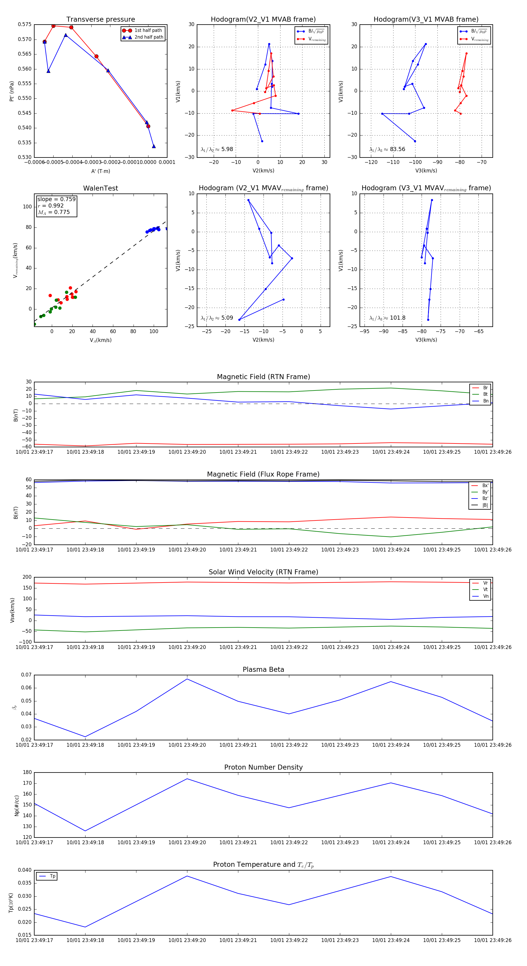
Flux Rope in 2023

Flux Rope Event 2023-10-01 23:49:17 ~ 2023-10-01 23:49:26 (10 seconds)


plot