HOME   LIST
‹–   –›

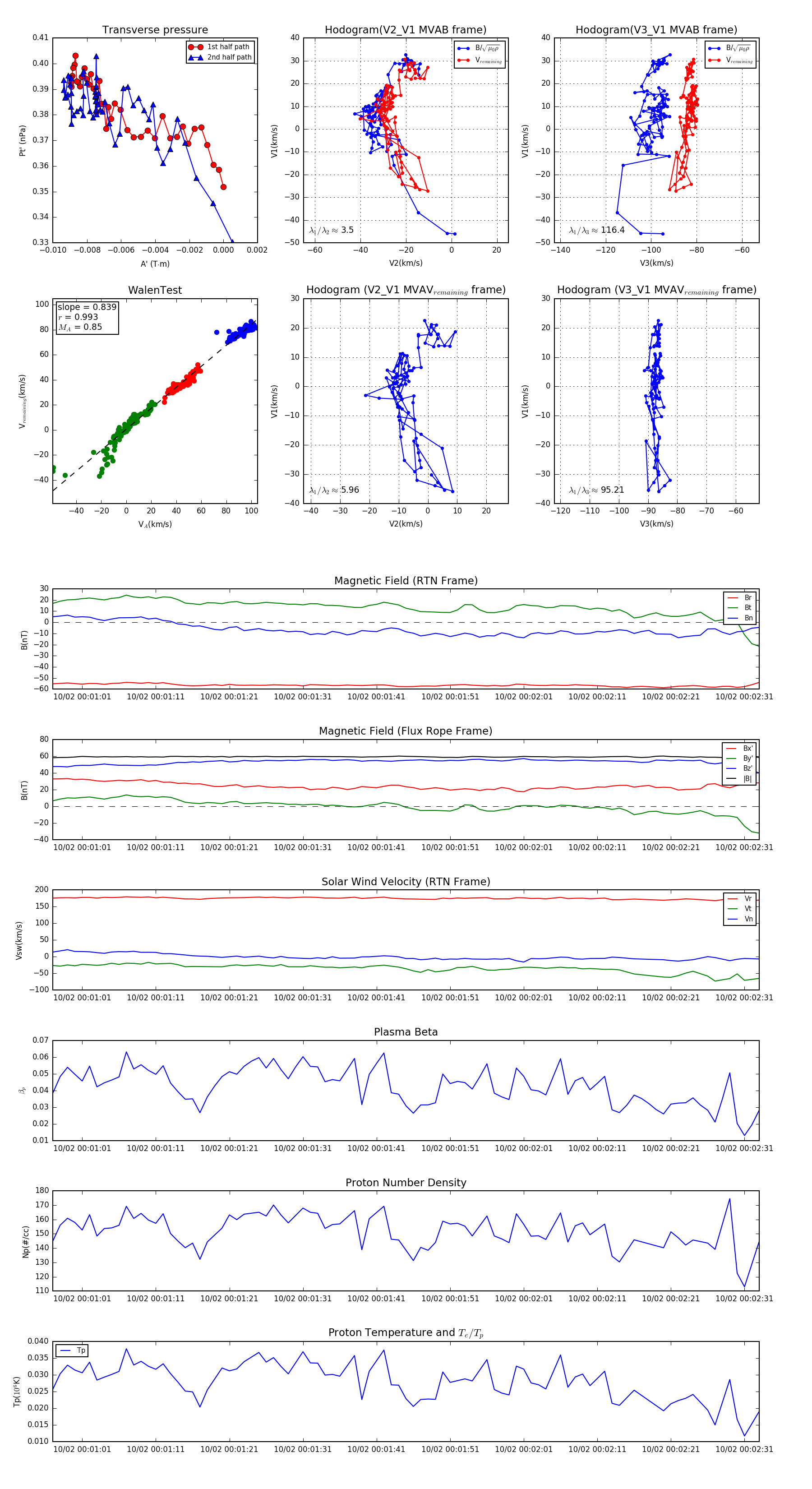
Flux Rope in 2023

Flux Rope Event 2023-10-02 00:00:57 ~ 2023-10-02 00:02:33 (97 seconds)


plot