HOME   LIST
‹–   –›

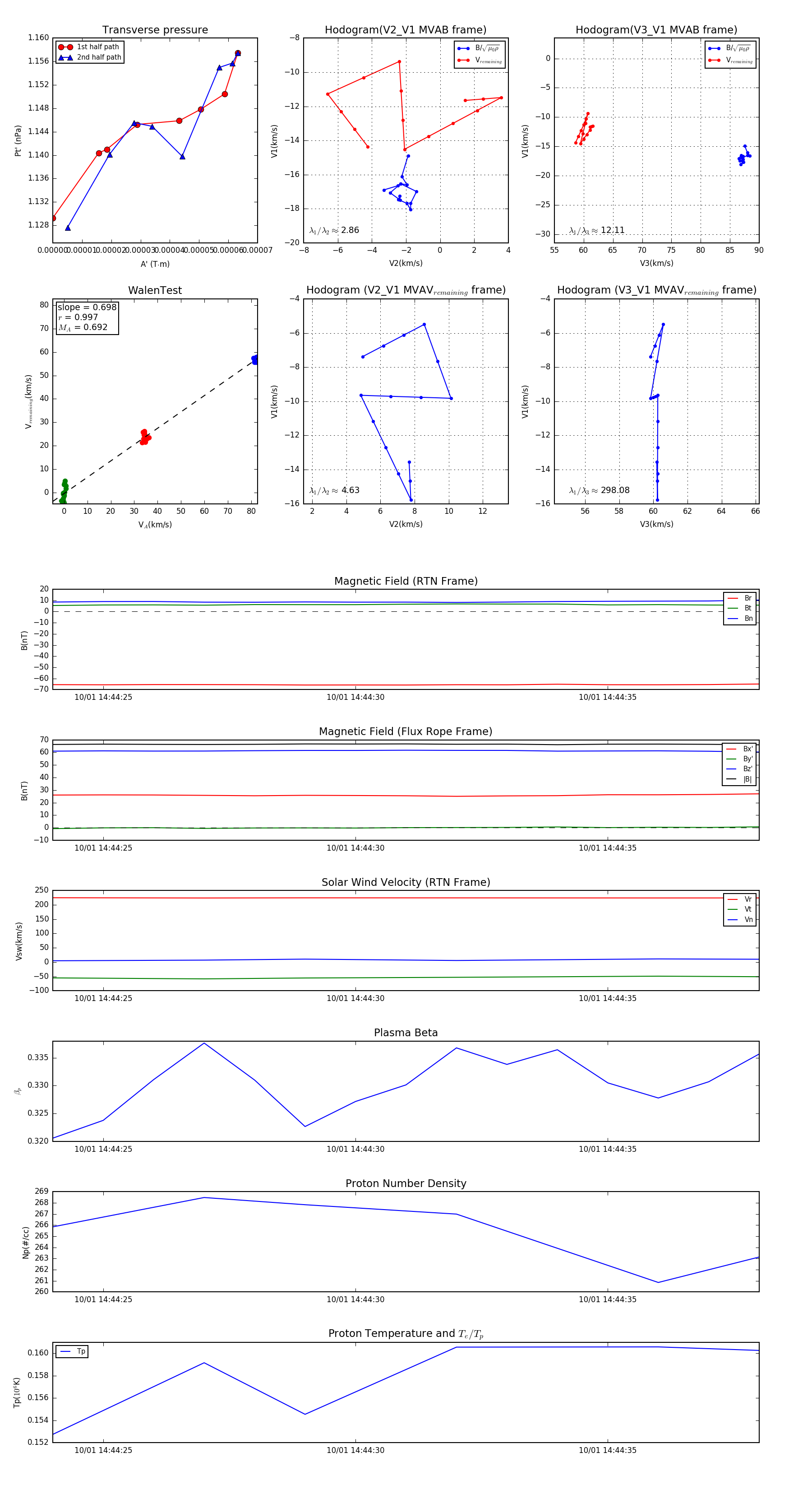
Flux Rope in 2023

Flux Rope Event 2023-10-01 14:44:24 ~ 2023-10-01 14:44:38 (15 seconds)


plot