HOME   LIST
‹–   –›

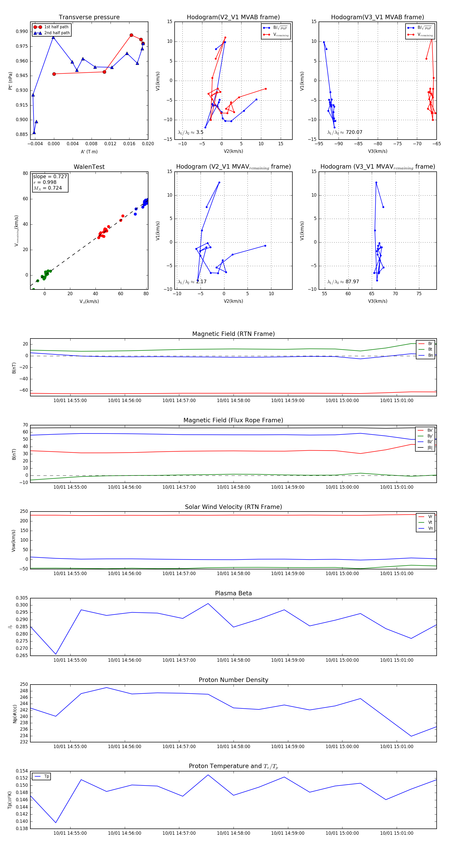
Flux Rope in 2023

Flux Rope Event 2023-10-01 14:54:16 ~ 2023-10-01 15:01:44 (449 seconds)


plot