HOME   LIST
‹–   –›

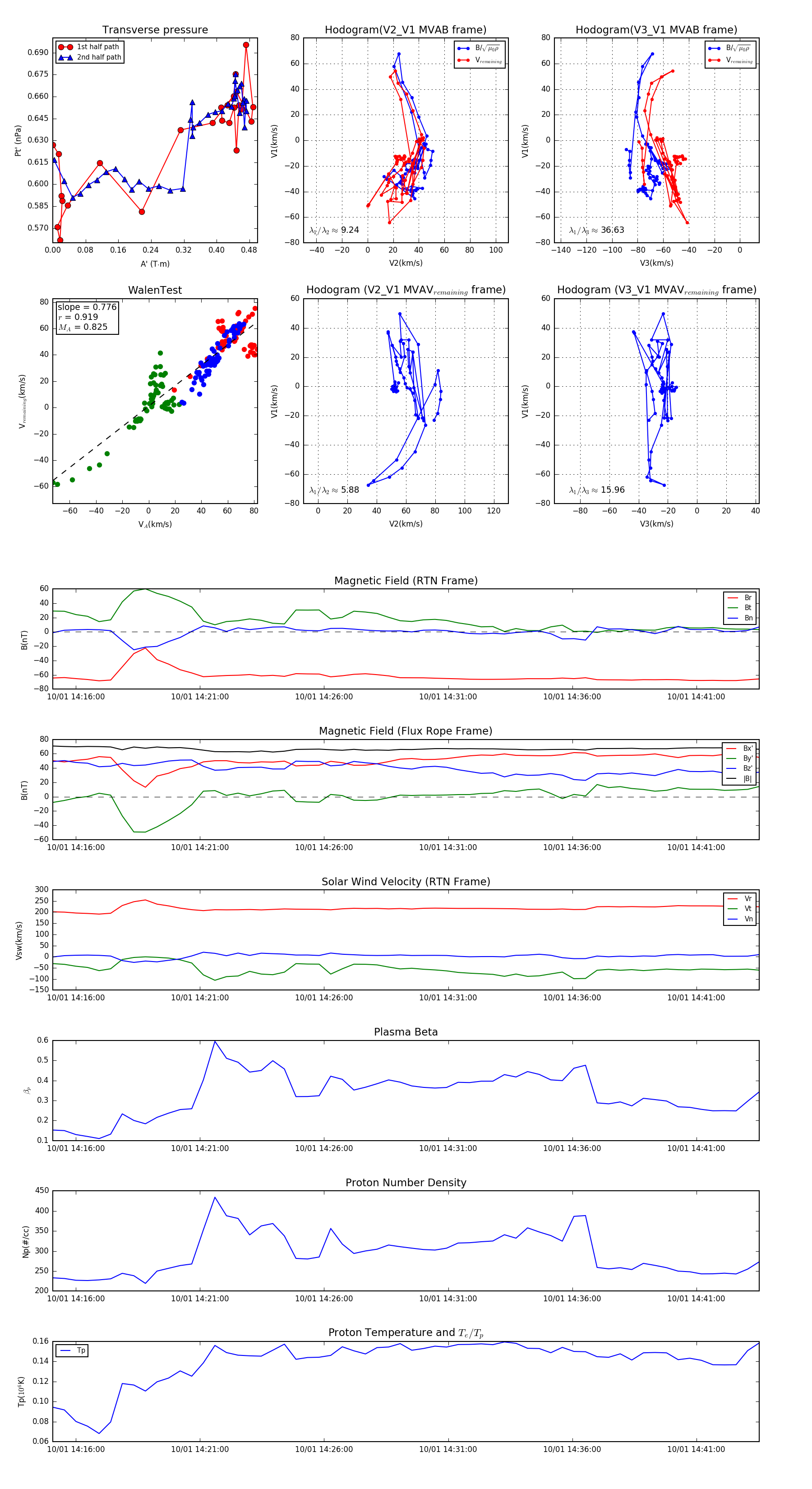
Flux Rope in 2023

Flux Rope Event 2023-10-01 14:15:04 ~ 2023-10-01 14:43:32 (1709 seconds)


plot