HOME   LIST
‹–   –›

Flux Rope in 2023

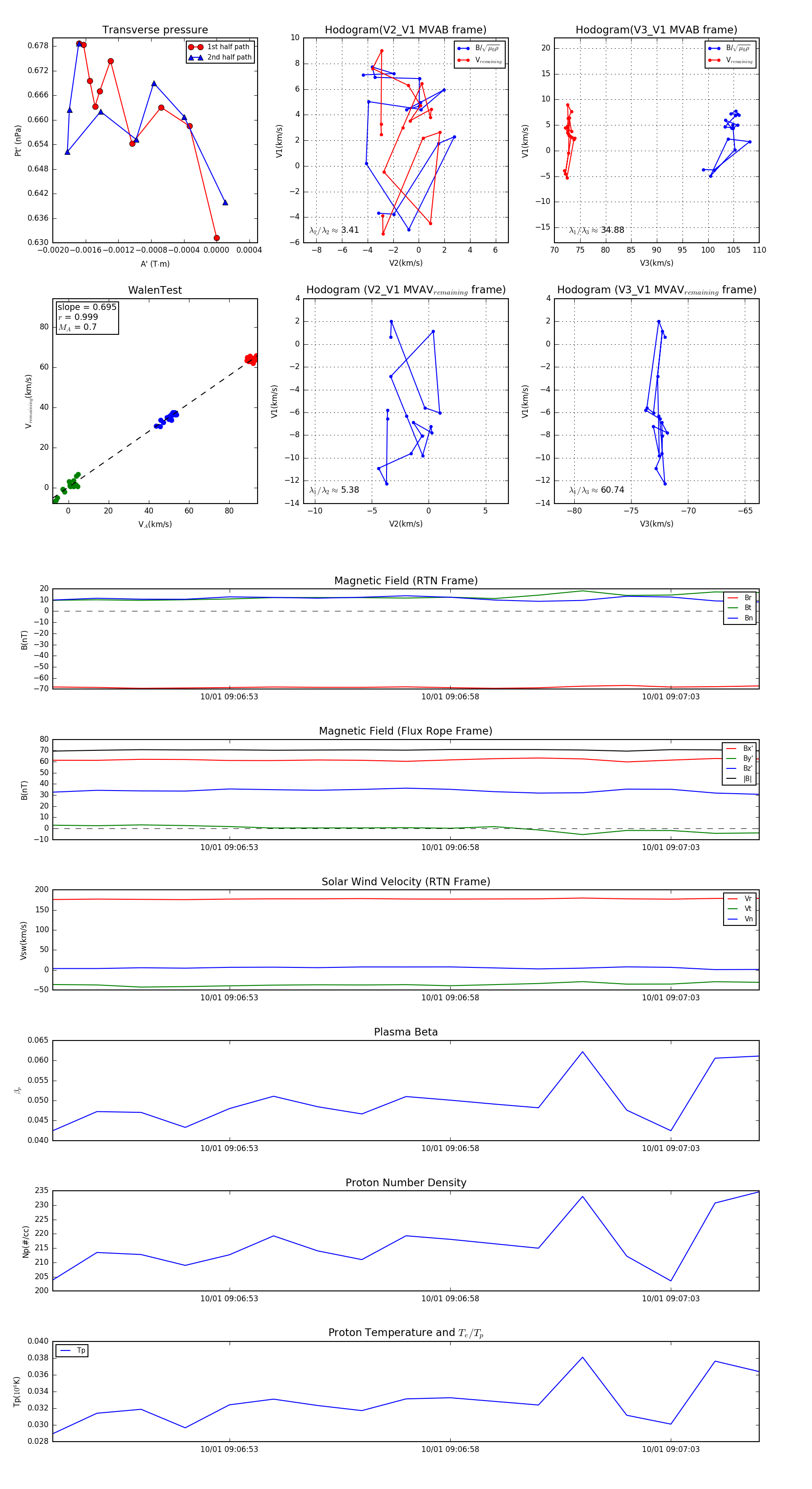
Flux Rope Event 2023-10-01 09:06:49 ~ 2023-10-01 09:07:05 (17 seconds)


plot