HOME   LIST
‹–   –›

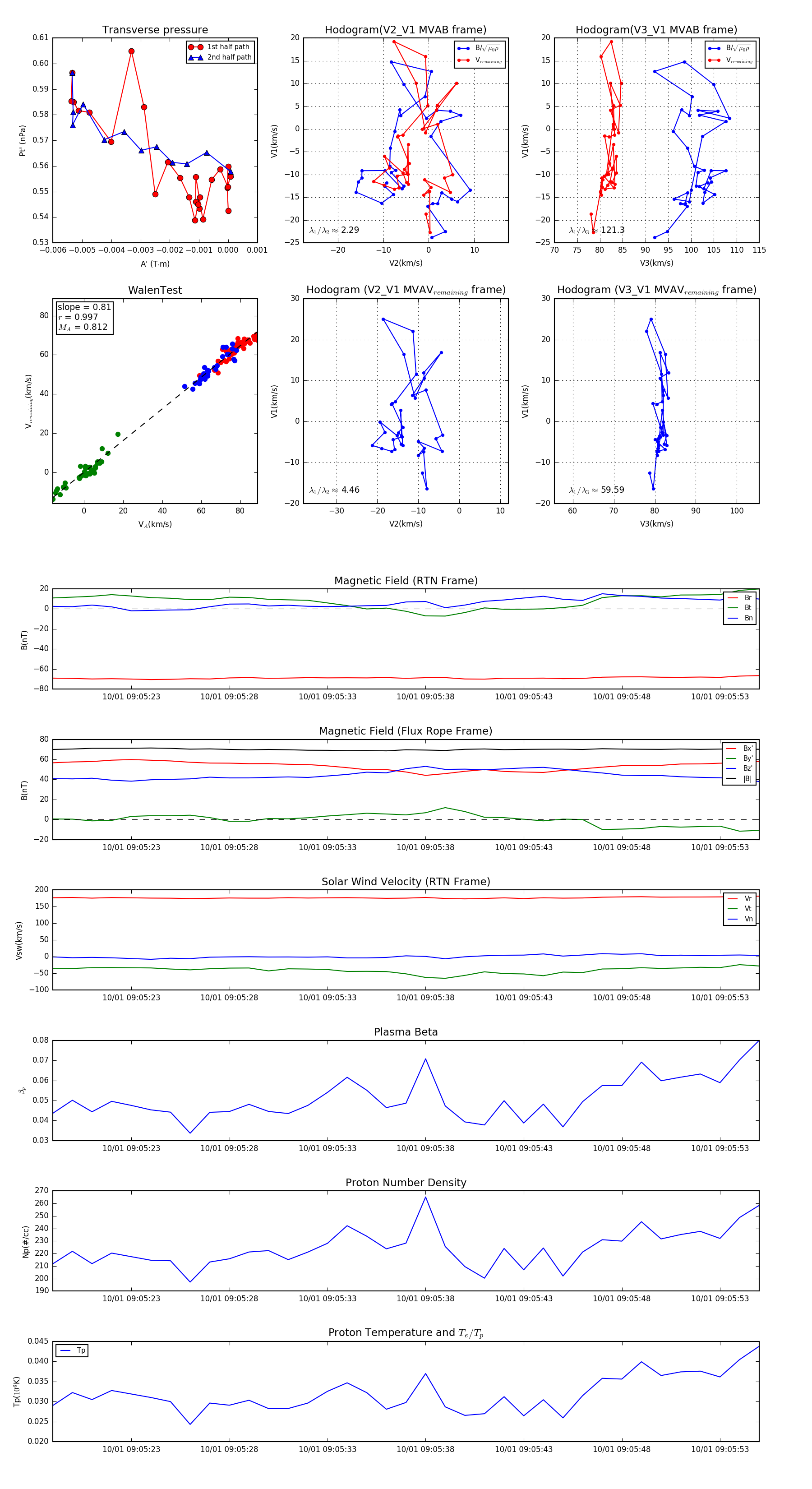
Flux Rope in 2023

Flux Rope Event 2023-10-01 09:05:19 ~ 2023-10-01 09:05:55 (37 seconds)


plot