HOME   LIST
‹–   –›

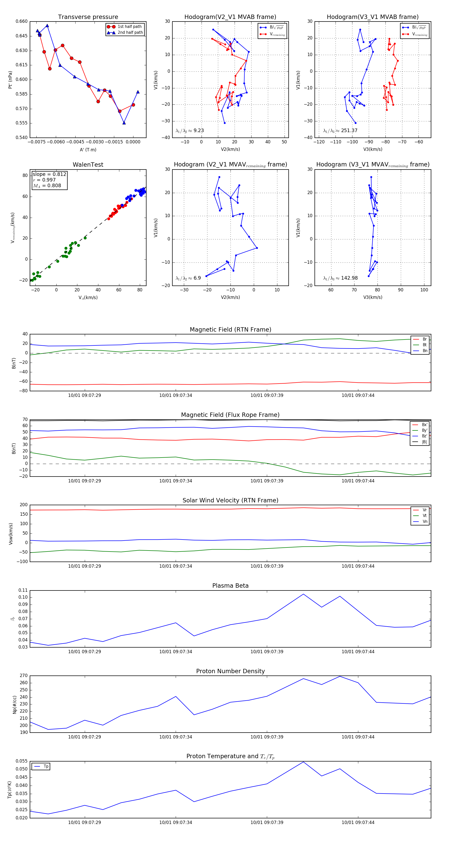
Flux Rope in 2023

Flux Rope Event 2023-10-01 09:07:26 ~ 2023-10-01 09:07:48 (23 seconds)


plot