HOME   LIST
‹–   –›

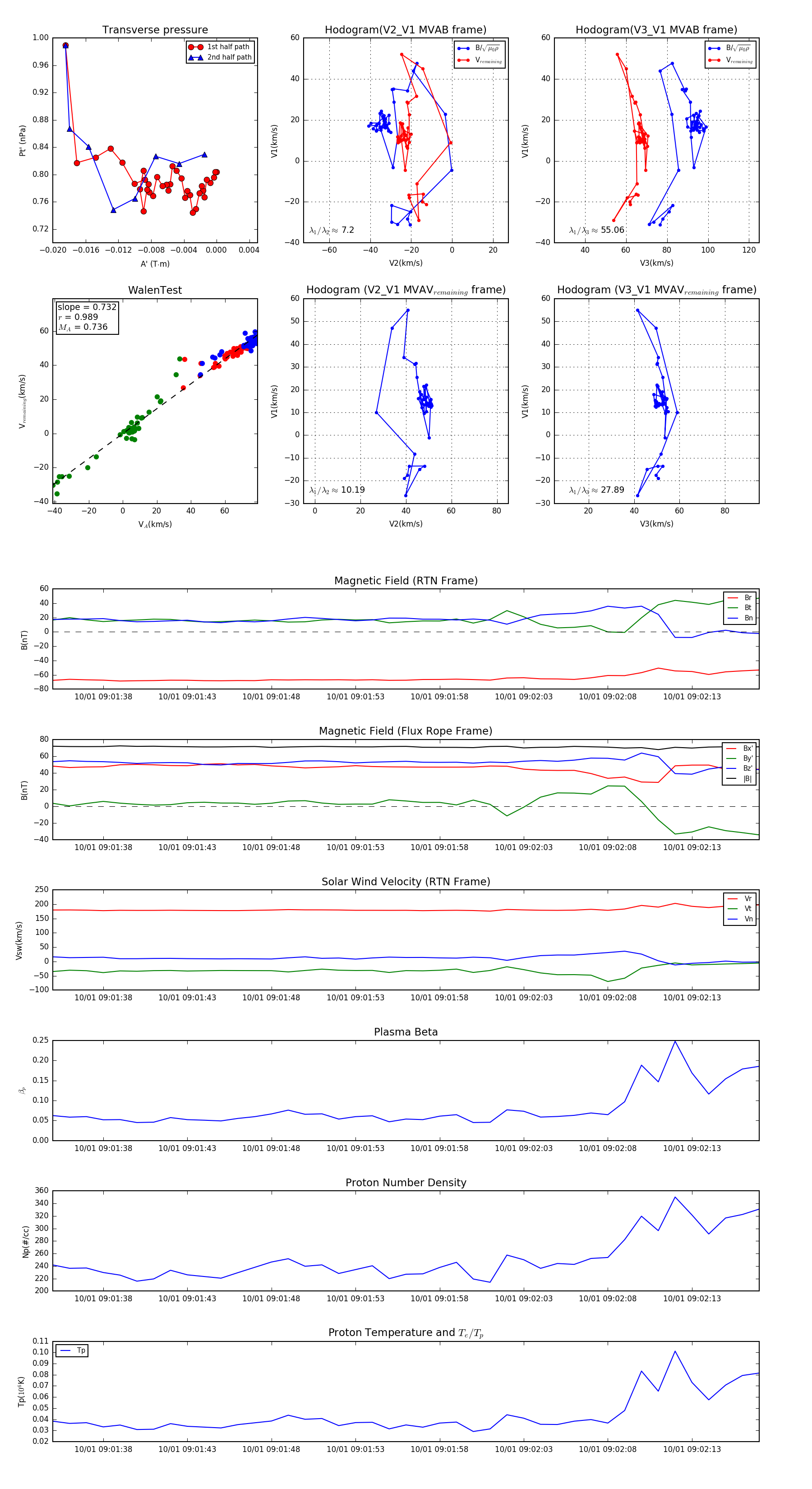
Flux Rope in 2023

Flux Rope Event 2023-10-01 09:01:35 ~ 2023-10-01 09:02:17 (43 seconds)


plot