HOME   LIST
‹–   –›

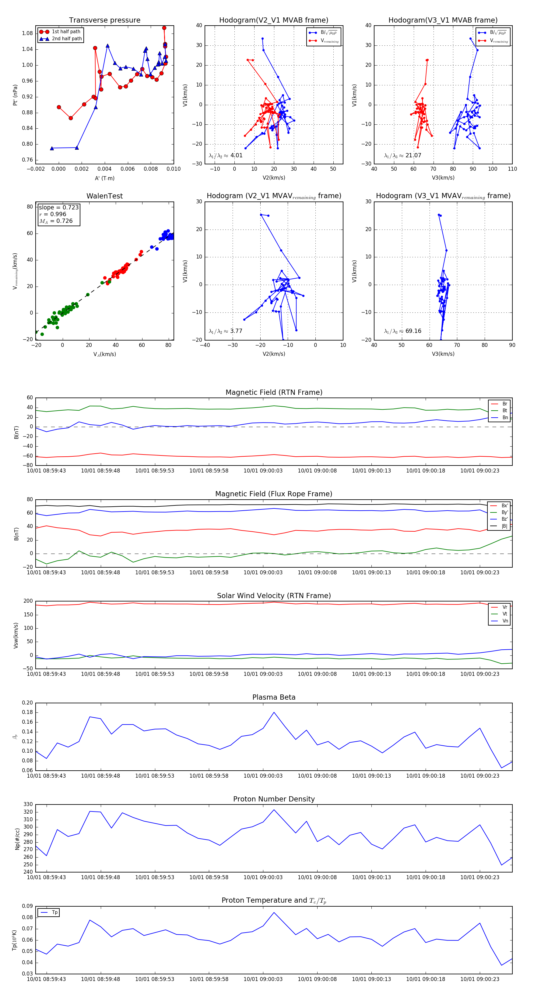
Flux Rope in 2023

Flux Rope Event 2023-10-01 08:59:42 ~ 2023-10-01 09:00:26 (45 seconds)


plot