HOME   LIST
‹–   –›

Flux Rope in 2023

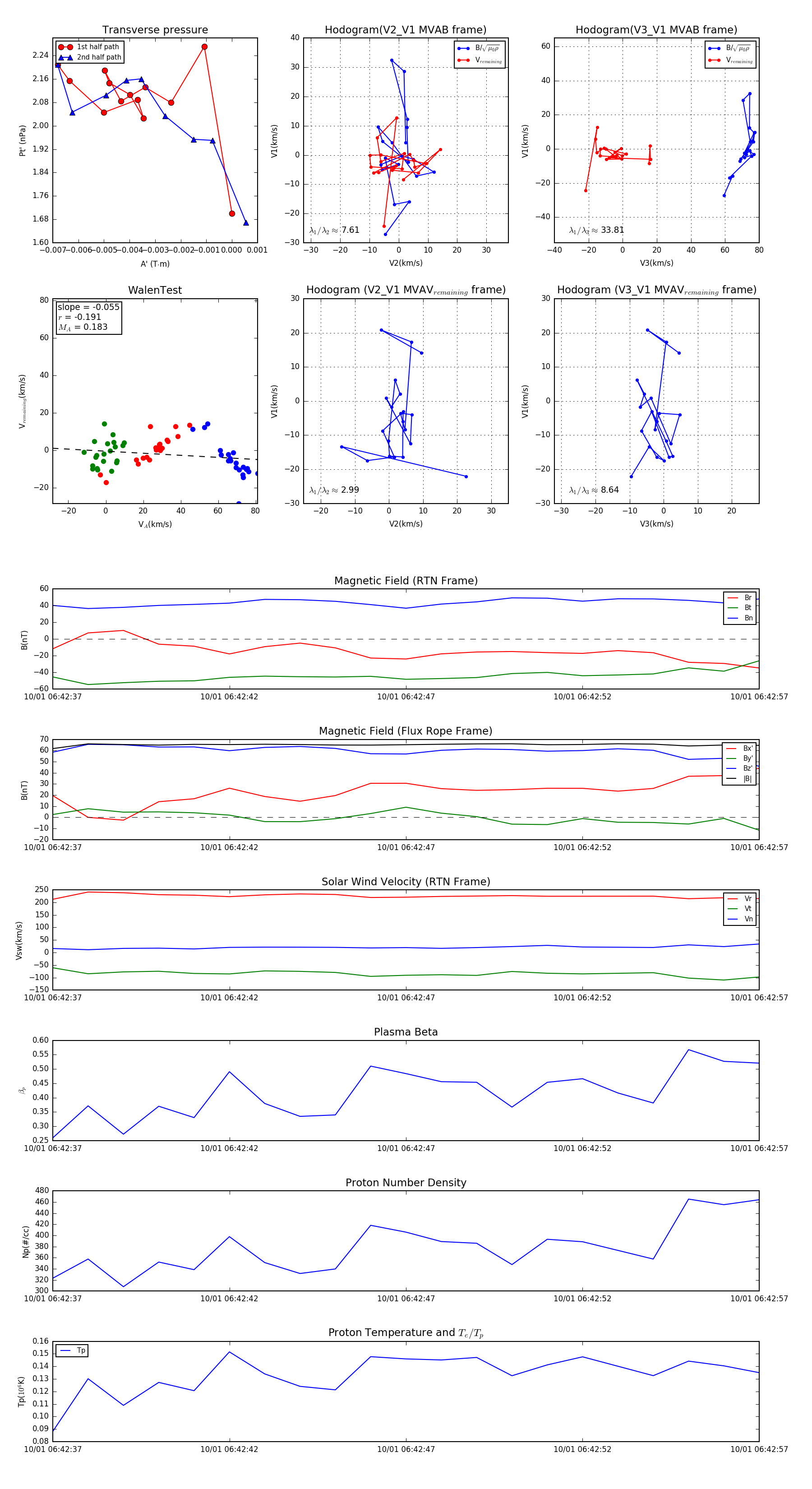
Flux Rope Event 2023-10-01 06:42:37 ~ 2023-10-01 06:42:57 (21 seconds)


plot