HOME   LIST
‹–   –›

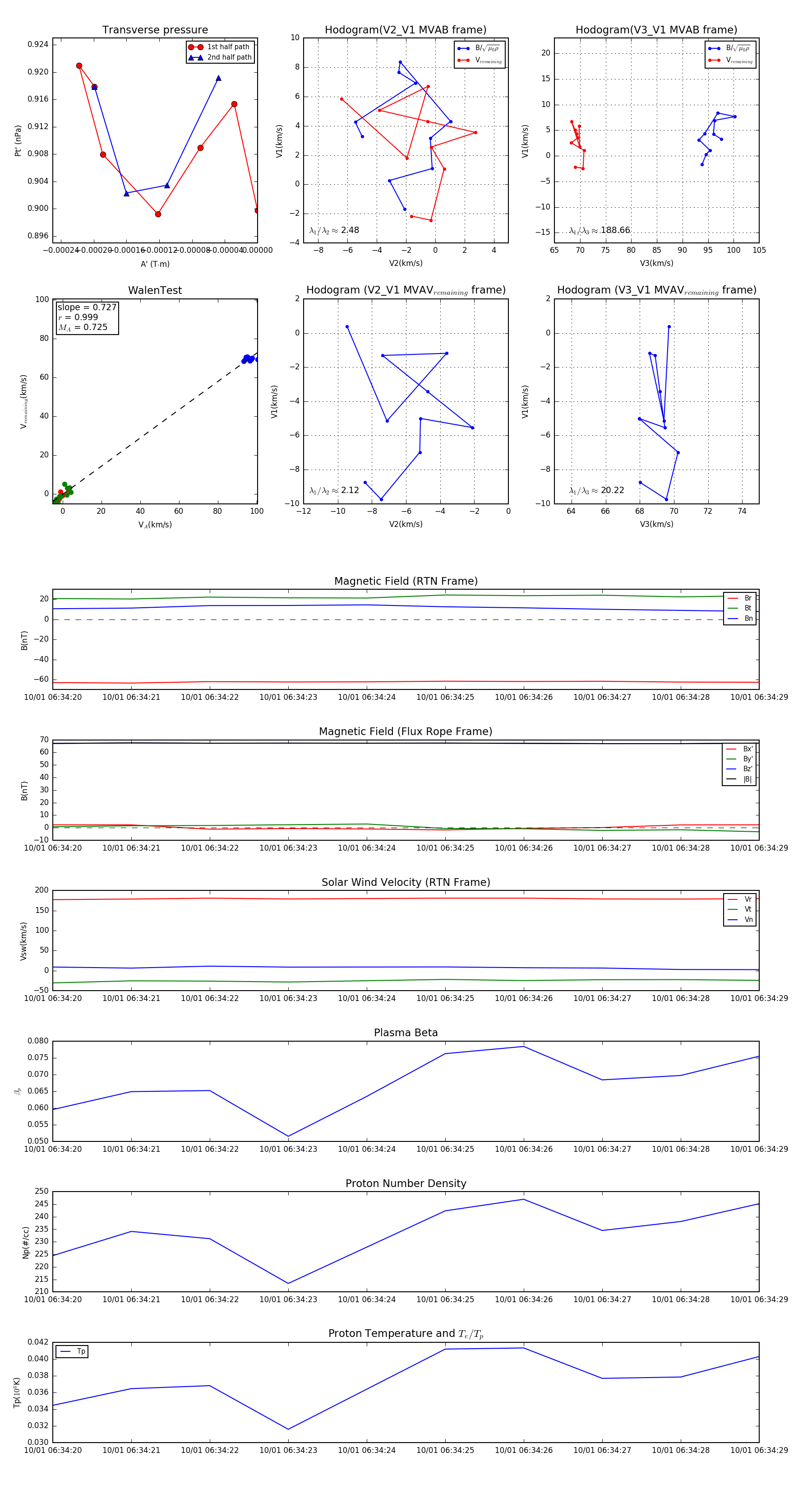
Flux Rope in 2023

Flux Rope Event 2023-10-01 06:34:20 ~ 2023-10-01 06:34:29 (10 seconds)


plot