HOME   LIST
‹–   –›

Flux Rope in 2023

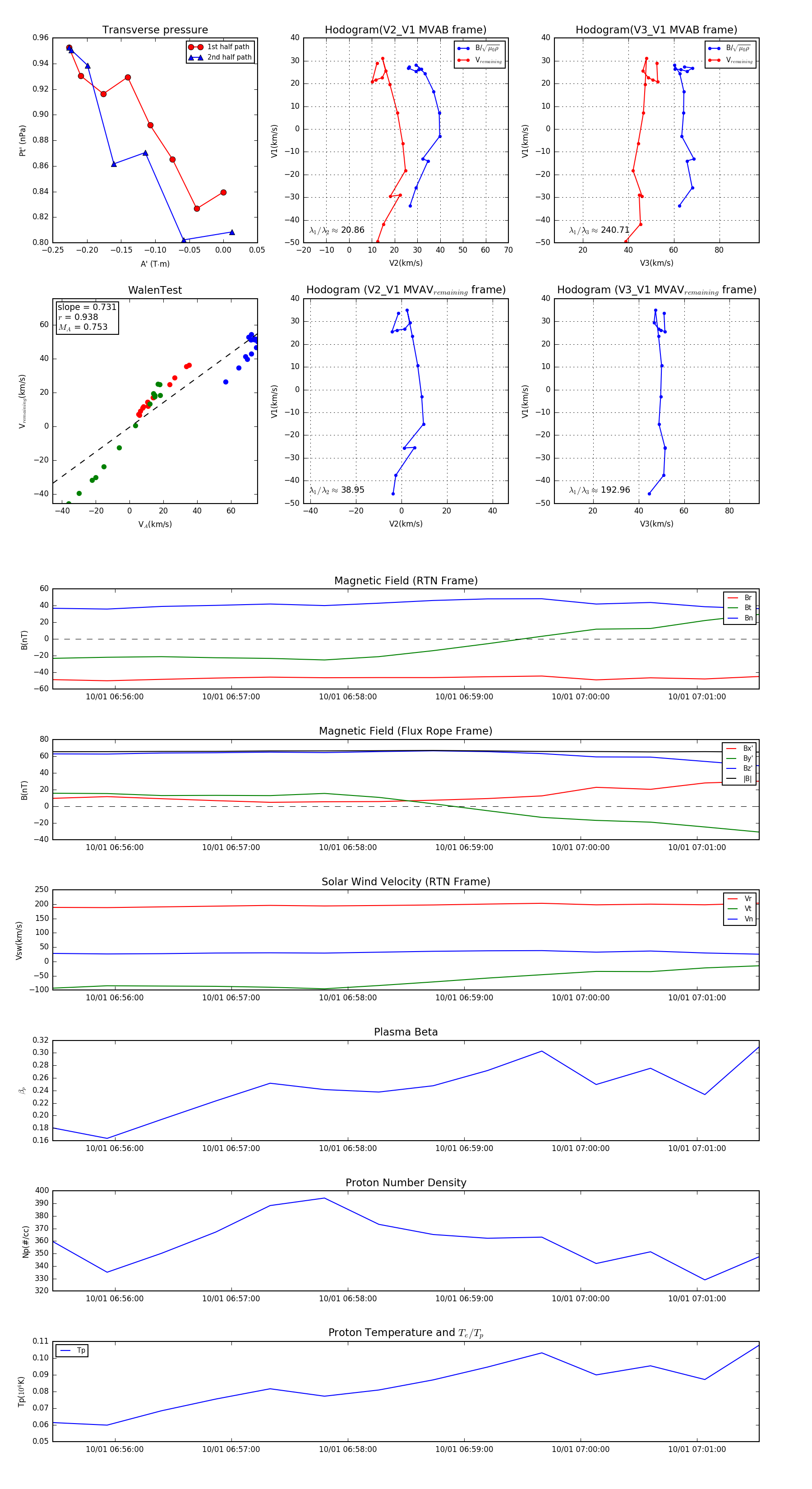
Flux Rope Event 2023-10-01 06:55:28 ~ 2023-10-01 07:01:32 (365 seconds)


plot