HOME   LIST
‹–   –›

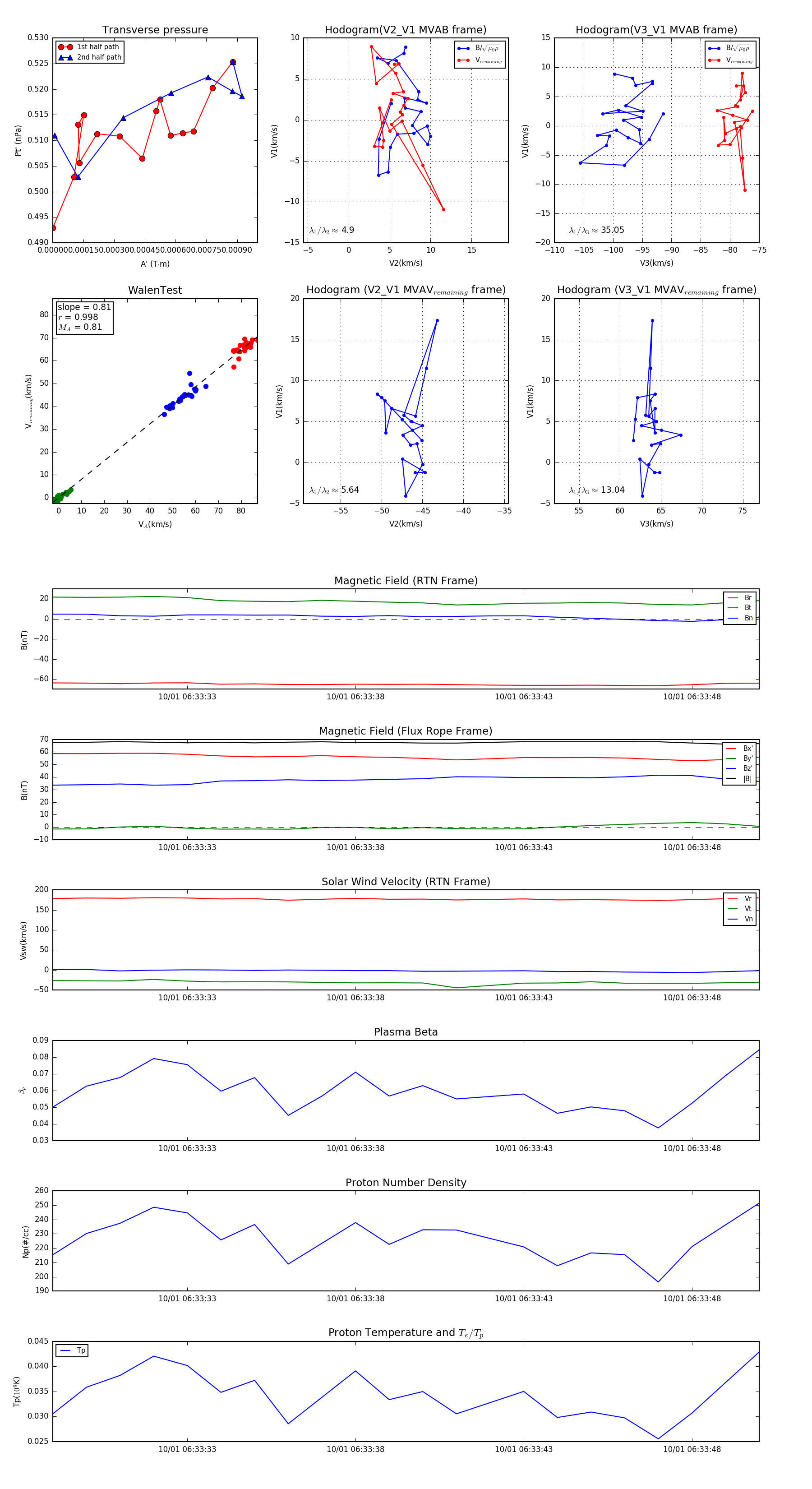
Flux Rope in 2023

Flux Rope Event 2023-10-01 06:33:29 ~ 2023-10-01 06:33:50 (22 seconds)


plot