HOME   LIST
‹–   –›

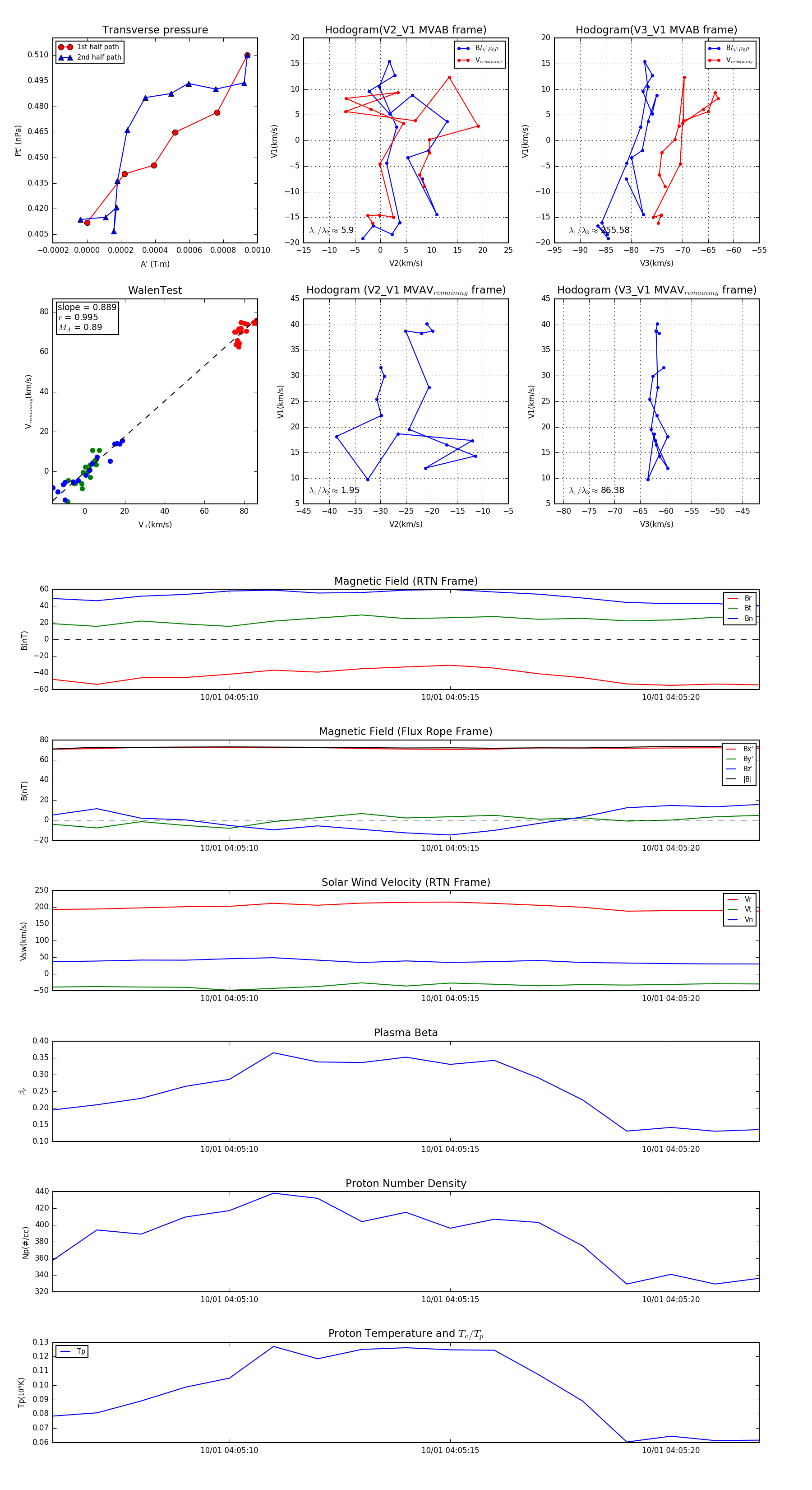
Flux Rope in 2023

Flux Rope Event 2023-10-01 04:05:06 ~ 2023-10-01 04:05:22 (17 seconds)


plot