HOME   LIST
‹–   –›

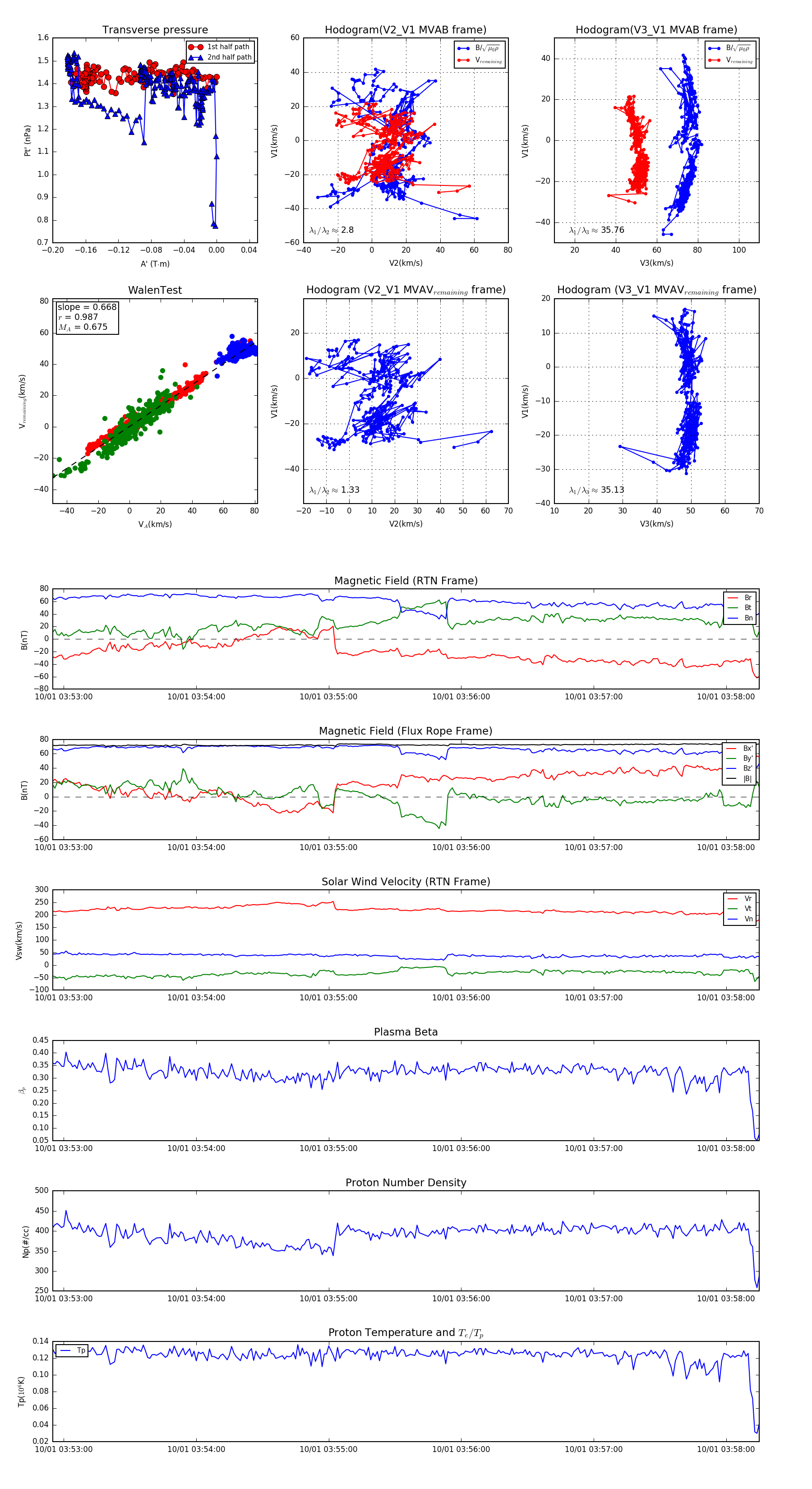
Flux Rope in 2023

Flux Rope Event 2023-10-01 03:52:55 ~ 2023-10-01 03:58:15 (321 seconds)


plot