HOME   LIST
‹–   –›

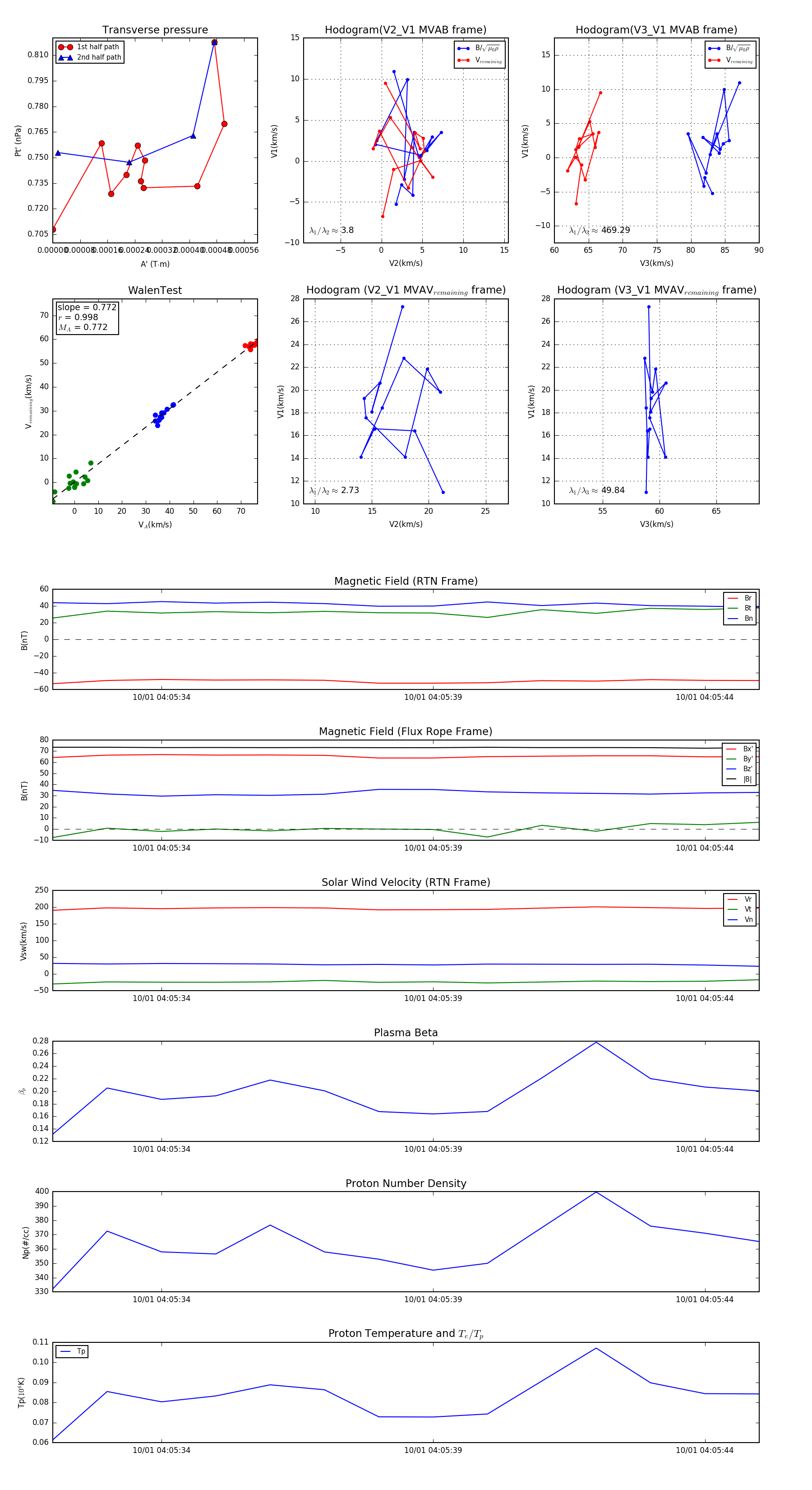
Flux Rope in 2023

Flux Rope Event 2023-10-01 04:05:32 ~ 2023-10-01 04:05:45 (14 seconds)


plot